9月23日,《贵州省水泥和焦化行业超低排放改造实施方案》发布。通知要求,推动实施水泥熟料生产企业(不含矿山)和独立粉磨站(含生产特种水泥、协同处置固废的水泥企业)以及焦化企业(含半焦生产)超低排放改造。到2028年,全省水泥行业力争80%熟料产能完成改造,焦化行业力争80%以上产能完成改造。已完成超低排放改造的水泥企业和焦化企业,要对照方案查缺补漏,确保相应工序按期达到本方案要求。
全文如下:
贵州省生态环境厅等5部门关于印发《贵州省水泥和焦化行业超低排放改造实施方案》的通知
各市(州)生态环境局、发展改革委、工业和信息化主管部门、财政局、交通运输局:
现将《贵州省水泥和焦化行业超低排放改造实施方案》印发给你们,请遵照执行。
贵州省生态环境厅 贵州省发展和改革委员会
贵州省工业和信息化厅 贵州省财政厅
贵州省交通运输厅
2024年8月23日
(此件公开发布)
贵州省水泥和焦化行业超低排放改造实施方案
为贯彻落实《空气质量持续改善行动计划》(国发〔2023〕24号)、《关于印发〈关于推进实施水泥行业超低排放的意见〉〈关于推进实施焦化行业超低排放的意见〉的通知》(环大气〔2024〕5号)和《贵州省深入打好大气污染防治攻坚战实施方案》(黔环气〔2022〕8号)等文件要求,高质量推进水泥、焦化行业超低排放改造,结合我省实际,制定本方案。
一、主要目标
推动实施水泥熟料生产企业(不含矿山)和独立粉磨站(含生产特种水泥、协同处置固废的水泥企业)以及焦化企业(含半焦生产)超低排放改造。到2028年,全省水泥行业力争80%熟料产能完成改造,焦化行业力争80%以上产能完成改造。已完成超低排放改造的水泥企业和焦化企业,要对照方案查缺补漏,确保相应工序按期达到本方案要求。
二、指标要求
水泥和焦化企业超低排放是指所有生产环节(水泥企业包括破碎、粉磨、配料、熟料煅烧、烘干、协同处置等,以及原燃料和产品储存运输。焦化企业包括备煤、炼焦、熄焦、焦处理、煤气净化、化学产品深加工等生产环节,以及物料产品储存运输)的大气污染物有组织、无组织排放及运输过程达到超低排放要求。控制指标和措施要求如下。
(一)有组织排放控制指标
水泥企业在基准含氧量10%的条件下,水泥窑及窑尾余热利用系统废气颗粒物、二氧化硫、氮氧化物排放浓度小时均值分别不高于10mg/m3、35mg/m3、50mg/m3。
焦化企业在基准含氧量8%的条件下,焦炉烟囱废气颗粒物、二氧化硫、氮氧化物、非甲烷总烃、氨排放浓度小时均值分别不高于10mg/m3、30mg/m3、150mg/m3、100mg/m3、8mg/m3;生产废水处理设施非甲烷总烃浓度小时均值不高于100mg/m3。其他污染源颗粒物排放浓度小时均值不高于10mg/m3。
有组织排放具体指标要求见附件1。达到超低排放的水泥和焦化企业每月至少95%以上时段排放浓度小时均值满足上述要求。
(二)无组织排放控制措施
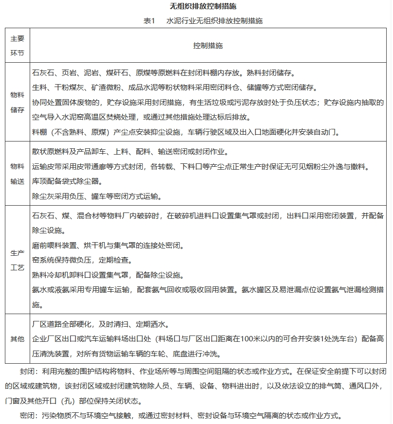
物料储存、物料输送、生产工艺过程、敞开液面(焦化)等无组织排放源,在保障安全生产的前提下,采取密闭、封闭等有效控制设施。无组织排放控制设施与生产设施同步正常运行,产尘点及生产设施无可见烟粉尘外逸,厂区整洁无积尘、无明显异味。无组织排放控制具体要求见附件2。
(三)清洁运输要求
进出水泥企业的原燃料、进出焦化企业的物料和产品采用铁路、水路、管道、管状带式输送机、皮带通廊等清洁方式运输比例不低于80%;达不到的企业,汽车运输部分全部采用新能源或国六排放标准车辆。水泥行业产品运输优先采用清洁运输方式,汽车运输全部采用新能源或国六排放标准车辆。厂内使用新能源运输车辆(2025年底前可采用国六排放标准车辆)。非道路移动机械原则上采用新能源,无对应产品的满足国四及以上排放标准(2025年底前可采用国三排放标准非道路移动机械)。焦化行业危化品运输等特种车辆可采用国五及以上排放标准车辆(燃气车辆达到国六排放标准)。
三、重点任务
(一)优化调整产业结构
严格按照《贵州省人民政府办公厅关于加强“两高”项目管理的指导意见》规范“两高”项目建设。严格执行水泥行业产能置换政策,不断推进水泥行业产业结构优化。推进煤焦钢、煤焦化电、煤焦氢、煤焦化一体化循环发展,落实《产业结构调整指导目录(2024年本)》等政策,通过综合手段依法依规淘汰落后产能。发挥能耗、环保、质量、安全、物耗、水耗等标准作用,引导能耗高、排放强度大的低效产能有序退出。大力推动生产设备、用能设备等更新和技术改造,加快推广能效达到先进水平和节能水平的用能设备。严格落实能耗、排放、安全等强制性标准和设备淘汰目录要求,依法依规淘汰不达标设备。列入淘汰退出计划的企业或设施不再要求实施超低排放改造。
(二)有序推进现有企业超低排放改造
各地要围绕空气质量改善需求,高质量推进水泥和焦化行业超低排放改造,为企业做好服务和指导,选择成熟适用的环保技术。水泥行业水泥窑配备低氮燃烧器,采用分级燃烧及其他分解炉含氧量精细化管控等低氮燃烧技术,窑尾废气采用选择性非催化还原(SNCR)、选择性催化还原(SCR)等组合脱硝技术;采取有效措施控制氨逃逸,脱硝氨水消耗量小于3.5kg/t熟料(基于20%的氨水浓度折算);除尘采用袋式、电袋复合式等高效除尘技术。焦化行业鼓励焦炉采用分段(多段)燃烧、炉内废气循环、单孔炭化室压力调节等技术;除尘采用高效电除尘、袋式除尘、滤筒除尘等技术;脱硫实施增容提效改造等措施,提高运行稳定性;脱硝采用SCR、活性炭(焦)等高效技术;通过建设备用设施或多仓室改造等措施有效减少治理设施检修时污染物排放。
在保障安全生产的前提下,无组织排放控制采用密闭、封闭等有效治理措施。鼓励采用机械化料场、筒仓等物料储存方式,产尘点按照“应收尽收”原则合理配置废气收集设施,优化收集风量。水泥企业优化工艺流程,减少转运环节,降低物料落差,缩短运输距离;破碎机、磨机喂料装置采用密闭或封闭防尘措施。推进水泥企业矿山生态修复和绿色矿山建设。焦化企业安装煤气自动点火放散装置,避免直接放散。
焦化企业焦炉采取正压密封、砖缝灌浆、陶瓷焊补等源头控制措施减少炉墙串漏。各类储罐(槽、池)以及有机液体装载点位收集的高浓度挥发性有机物(VOCs)废气接入压力平衡系统或燃烧处理;脱硫再生、硫铵结晶、硫磺(膏)生产、脱硫废液提盐、焦油渣干化、生产废水处理、化学产品深加工等设施或车间收集的低浓度VOCs废气采用高效(组合)工艺处理,鼓励引入燃烧装置。半焦炉装煤采取有效措施控制无组织逸散,采用蒸汽、干法等节能环保型熄焦方式,加强出焦输送设施封闭和废气收集处理。
加强清洁运输改造,煤炭、焦炭等大宗物料和产品中长距离运输优先采用铁路或水路;短途运输优先采用皮带通廊或新能源车辆;厂内物料转运优先采用皮带通廊、封闭式螺旋输送机或管状带式输送机,优化厂内总图布置,合理规划物料输送路线,减少厂内物料二次倒运和汽车运输量。
(三)统筹推进减污降碳协同增效
鼓励企业在超低排放改造过程中统筹开展减污降碳和清洁生产改造,积极探索污染物和温室气体协同控制工艺技术,到2025年,全省水泥熟料单位产品综合能耗水平降低3%以上。
在保障水泥产品质量前提下,提高废渣资源替代石灰石比重;提高矿渣、粉煤灰、煤矸石、磷石膏、脱硫石膏等工业废物掺加比例,降低熟料系数。积极推进燃料替代,利用水泥窑协同处置固体废弃物等替代煤炭;采用独立热源烘干的企业,鼓励使用天然气、电、净化后煤气等清洁能源。严格执行水泥行业能源消耗限额要求,在规定时限内将能效基准水平以下熟料产能清零,力争达到能效标杆水平。
引导焦化产业链向下游高附加值精细化工产品延伸。鼓励采用蒸汽加热或电加热替代煤气管式炉。推广应用干法熄焦、上升管余热回收、循环氨水及初冷器余热回收等减污降碳技术。严格执行焦化行业能源消耗限额要求,在规定时限内将能效基准水平以下焦炭产能清零,力争达到能效标杆水平。采取焦炉煤气高效综合利用措施,提高煤气利用率。
(四)强化全过程精细化环境管理
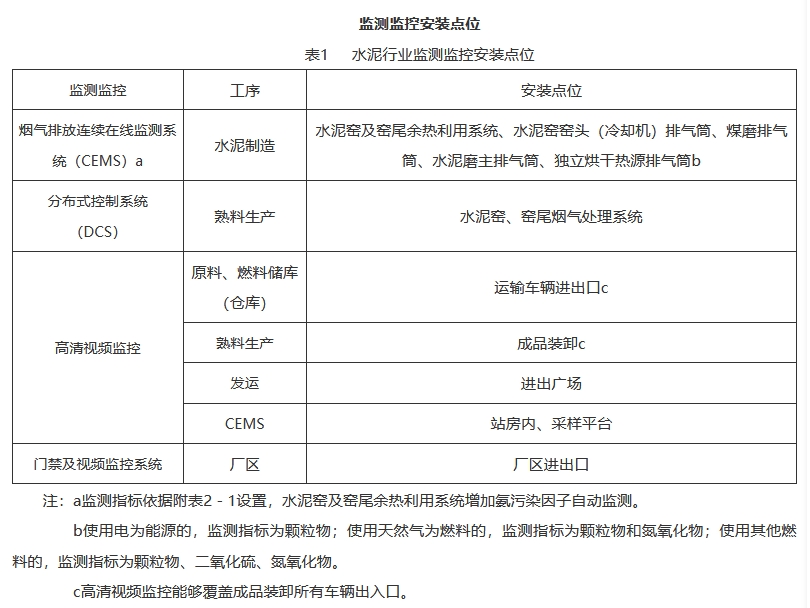
鼓励实施超低排放改造的企业通过全面加强污染物排放自动监测、过程监控和视频监控设施建设等方式自证稳定达到超低排放要求,主要排放口和焦化企业燃用煤气的管式炉安装自动监控设施,与生态环境部门联网并验收;水泥窑及窑尾余热利用系统增加氨污染因子自动监测,焦炉烟囱(含热备烟囱)增加非甲烷总烃和氨排放自动监测;主要生产装备和污染治理设施安装分布式控制系统(DCS),重点环节安装高清视频监控设施;建设全厂环境管控平台,记录有组织排放、无组织排放相关监测监控、治理设施运行及清洁运输情况;自动监测、DCS系统等数据至少保存五年以上,高清视频监控数据至少保存一年以上。具体要求见附件3、4。
水泥企业应确保水泥熟料生产与脱硝系统同步运行,做好脱硝剂采购、消耗量日常检查和喷枪维护等记录;采取合理控制脱硝剂用量,优化反应温度、反应区间和停留时间等有效措施控制氨逃逸;定期检查无组织排放设施运行情况,可通过智能化、数字化建设,实现无组织排放精准管控。外排环境的烟气旁路,应采取彻底拆除、切断、物理隔离等方式取缔,因安全生产需要保留的,在非紧急情况下保持关闭并铅封,通过安装自动监测设备、流量计等方式加强监管,鼓励在旁路设置感应式阀门,阀门开启状态、开度等信号接入中控系统,并保存历史记录。
焦化企业建立定期巡检工作机制,加强炉门清理与泄露修复管理,根据产尘点距离合理设置捕集装置;加强生产组织管理和设备维护,降低推焦除尘风机、焦炉烟囱风机和煤气鼓风机等事故检修频次,减少非正常工况污染物排放。严禁采用未达标的生产废水直接熄焦;规范开展设备与管线组件泄露检测与修复(LDAR),提高动静密封点精细化管理水平;加强全厂一体化环境管控平台数据动态分析和预警应用。
配备专职人员加强运输管理,建设门禁及视频监控系统,以及进出厂运输车辆、厂内运输车辆、非道路移动机械电子台账。具体要求详见附件5。鼓励与供车单位、原辅材料供货单位及产品购买单位签订车辆排放达标保证书、增加相应合同条款、提供运输车辆年检合格证明等方式实现车辆合规管理。
建立健全企业环保管理机构,设置环保专职人员。建立企业环保设施检修与维护、环境监测、环保监督与考核、环保应急预案等管理制度。按照排污许可技术规范要求,规范、准确、完整记录环境管理台账,如实反映生产设施、污染治理设施运行情况。
四、政策措施
企业达标排放是法定责任,超低排放是鼓励导向,对于达到超低排放要求的企业加大支持力度。支持水泥和焦化企业与高校、科研机构、环保工程技术公司等合作,创新节能减排技术。
(一)加大经济政策支持力度
按照环境保护税法有关规定,对实现超低排放的水泥和焦化企业给予税收优惠待遇。落实购置环境保护专用设备企业所得税抵免优惠政策。鼓励银行机构给予水泥和焦化企业信贷支持用于超低排放改造,支持符合条件的企业发行债券进行直接融资,募集资金用于超低排放改造等领域。鼓励水泥和焦化企业超低排放改造项目申报中央大气污染防治专项资金,对于入库项目优先安排资金。通过全国碳排放权交易市场,对在超低排放改造时统筹开展减污降碳改造,实现减少温室气体排放的企业形成正向激励。
(二)实行差别化环保管理政策
充分发挥标杆企业引领示范作用,对于已完成超低排放改造并公示的水泥和焦化企业,可开展A级绩效评级工作,减少水泥错峰生产时间;完成A级绩效评定的,重污染天气预警期间可采取自主减排措施。本方案发布前已评定为A级的企业应对照超低排放指标要求进行改造,确保按期达到本方案要求。
五、组织实施
(一)加强组织领导
省生态环境厅会同省发展改革委、省工业和信息化厅、省财政厅、省交通运输厅等组织实施本方案,有关部门各司其职、各负其责、密切配合,形成合力,加强对地方工作指导,及时协调解决推进过程中的困难和难题。省生态环境厅、省工业和信息化厅会同有关单位建立水泥和焦化企业超低排放改造计划,及时报送生态环境部、工业信息化部。
(二)强化企业主体责任
企业是实施超低排放改造的责任主体,要严格落实国家和省、市(州)相关要求,确保按期高质量完成超低排放改造任务,治理设施长期稳定运行。在环保治理工程建设和运行过程中,要严格执行安全管理有关规定,切实落实企业安全生产主体责任。省属国有企业和在黔央企、国企要发挥表率作用,加快超低排放项目改造,及时将改造目标任务分解落实,抓紧推进,加快完成。
(三)严格评估监测
企业完成超低排放改造并连续稳定运行一个月后,可自行或委托有资质的监测机构和有能力的技术机构,严格按照指标和《关于做好水泥和焦化企业超低排放评估监测工作的通知》(环办大气函〔2024〕209号)要求开展评估监测。鼓励行业协会发挥桥梁和纽带作用,指导企业开展超低排放改造和评估监测工作。
(四)强化监督管理
对已完成超低排放改造的企业,加强事中事后监管,建立动态监督管理台账,依托远程监控、大数据分析等开展非现场监管,组织“双随机”检查,对不能稳定实现超低排放的,及时调整出动态管理名单,视情节取消相关优惠政策,并向社会公开。对超标排污企业、未按证排污企业,依法依规处罚;对弄虚作假、偷排偷放等违法行为,依法严厉打击,涉嫌犯罪的移送司法机关。
(五)加强宣传引导
做好政策解读和宣贯,营造有利于开展超低排放改造的良好舆论氛围,增强企业责任感和荣誉感。各级有关部门要积极跟踪相关舆情动态,及时回应社会关切,宣传报道地方和企业的优秀做法。












