9月20日生态环境部公布《国家污染防治技术指导目录(2024年,限制类和淘汰类)》(下称公示稿《目录》),此次限制和淘汰的部分污染防治技术涉及除尘、脱硫脱硝、挥发性有机物VOCs治理等大气污染防治细分领域。
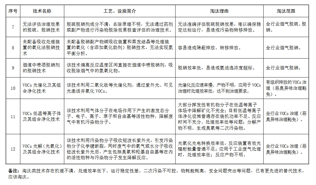
根据公示稿《目录》,限制类技术包括洗涤、水膜(浴)、文丘里湿式除尘技术;低效干式除尘技术;烟气湿法除尘脱硫一体化技术等6项。淘汰类技术包括正压反吸风类袋式除尘技术;水喷淋脱硫技术;电子束法脱硫技术等12项。
相较于《征求意见稿》,公示稿《目录》限制类技术由7项调整为6项,删除玻璃钢湿式电除尘(雾)器,将低效湿式除尘技术调整为洗涤、水膜(浴)、文丘里湿式除尘技术。淘汰类技术由13项调整为12项,删除无原位再生系统的VOCs 蜂窝状活性炭吸附净化技术。
《国家污染防治技术指导目录(2024年,限制类和淘汰类)》(公示稿).pdf




