上海市生态环境局9月12日发布《上海市焦化行业超低排放改造实施方案》,计划到2025年底前,备煤、炼焦、熄焦、焦处理等生产环节完成超低排放改造;煤气精制、化学产品深加工生产环节力争完成60%的超低排放改造任务;到2027年底前,基本完成焦化企业超低排放改造;到2028年底前,进一步削减焦化企业排放总量。
上海市焦化行业超低排放改造实施方案
为贯彻落实《中共中央 国务院关于深入打好污染防治攻坚战的意见》《中共中央 国务院关于全面推进美丽中国建设的意见》《国务院关于印发〈空气质量持续改善行动计划〉的通知》和生态环境部等五部委《关于推进实施焦化行业超低排放的意见》要求,推进本市焦化行业超低排放改造,促进产业转型升级,制定本实施方案。
一、总体要求
按照“源头管控、全过程控制、分步实施”的原则,对本市焦化行业所有生产环节实施升级改造,对有组织排放、无组织排放和物料产品储存运输,分门别类提出指标限值和管控措施,实现全流程、全过程环境管理,推动行业高质量发展,大幅削减主要大气污染物排放。
二、工作目标
已完成超低排放改造的钢焦联合企业,要对标对表、查缺补漏。到2025年底前,备煤、炼焦、熄焦、焦处理等生产环节完成超低排放改造;煤气精制、化学产品深加工生产环节力争完成60%的超低排放改造任务;到2027年底前,基本完成焦化企业超低排放改造;到2028年底前,进一步削减焦化企业排放总量。
三、工作要求
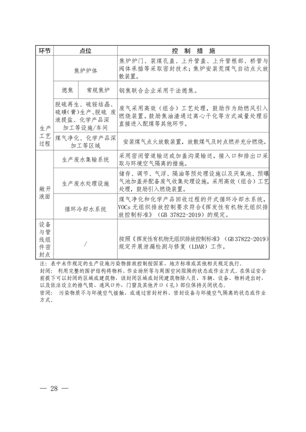
对照《关于推进实施焦化行业超低排放的意见》中关于焦化企业超低排放指标要求,对焦化企业所有生产环节(备煤、炼焦、熄焦、焦处理、煤气净化、化学产品深加工等生产环节,以及物料产品储存运输)实施升级改造,达到相应控制指标和管理要求。具体指标限值和控制措施见附表1-5。
四、主要措施和任务
(一)严格项目环境准入
严禁新增焦化产能,不再新建(含本市迁建)焦化项目,到2025年底,实现焦化行业产能规模控制在553万吨。列入淘汰退出计划的企业或设施不再要求实施超低排放改造。
(二)加快推进现有焦化企业超低排放改造
大气污染物有组织排放控制。对照焦化行业超低排放改造要求,因厂施策,按照时间服从质量原则,稳步推进改造项目实施。已完成超低排放改造的钢焦联合企业,要对标对表、查缺补漏,实施超低改造。2024年底前,宝武碳业完成煤气精制、化学产品深加工生产环节工序焦化企业有组织超低排放预评估工作,对标对表完成有组织焦化超低排放改造项目清单确定、明确改造技术路线。2025年底前,宝钢股份完成三期焦炉6A6B炉超低排放提标改造和炼焦超低排放深度治理,备煤、炼焦、熄焦、焦处理等生产环节全面实现超低排放;宝武碳业完成现有管式加热炉烟气脱硫脱硝60%改造任务,完成废气有组织排放口监测条件规范化等超低排放改造。2027年底前,宝武碳业完成管式加热炉安装在线监控等所有有组织超低排改造。
大气污染物无组织排放控制。2024年底前,宝武碳业完成焦化企业煤气精制、化学产品深加工生产环节无组织超低排预评估工作,对标对表完成焦化企业无组织超低排改造项目清单、确定改造技术路线。2025年底前,宝钢股份完成炼焦超低排放深度治理;宝武碳业完成沥青焦皮带通廊全封闭60%的超低排放改造。2026年底前,宝武碳业完成现有生产装置挥发性有机物收集治理改造、废水区域封闭改造。2027年底前,宝武碳业完成沥青焦皮带通廊全封闭超低排放改造,完成空气微站、VOCs子站、视频监控和全厂无组织管控等平台建设。优化和规范货车运输路径,强化车辆和现场管理,进一步减少道路扬尘。
物料产品储存运输。进出焦化企业的大宗物料和产品采用铁路、水路、管道或者管状带式输送机等清洁方式运输比例不低于85%;达不到要求的企业,汽车运输部分全部采用新能源。鼓励车辆更新时采用新能源汽车。厂内运输车辆应满足机动车排放标准要求,达不到的要求应及时更新。非道路移动机械原则上采用新能源,无对应产品的满足国四及以上排放标准(2025年底前可采用国三排放标准非道路移动机械)。危化品运输等特种车辆可采用国五及以上排放标准车辆(燃气车辆达到国六排放标准)。
(三)统筹推进焦化行业协同减污降碳
鼓励企业在超低排放改造时统筹开展减污降碳和清洁生产改造,积极探索污染物和温室气体协同控制工艺技术,到2025年,完成全部焦化产能清洁生产改造。引导焦化产业链向下游高附加值精细化工产品延伸。鼓励采用蒸汽加热或电加热替代煤气管式炉,推广应用干法熄焦、上升管余热回收、循环氨水及初冷器余热回收等减污降碳技术。严格执行焦化行业能源消耗限额要求,在规定时限内将能效基准水平以下焦炭产能清零,力争达到能效标杆水平。采取焦炉煤气高效综合利用措施,加强煤气管网生产调度管理,提高煤气利用率。
(四)依法依规推进焦化企业全过程管理
严格焦化企业排污许可管理,加大依证监管执法和处罚力度,确保排污单位落实持证排污、按证排污的环境管理主体责任,不能按证排污的,实施限期治理。
实施超低排放改造的企业,可通过全面加强污染物排放自动监测、过程监控和视频监控设施建设等方式自证稳定达到超低排放要求,包括以下措施:主要排放口和燃用煤气的管式炉安装自动监控设施,与生态环境部门联网并验收,焦炉烟囱(含热备烟囱)增加非甲烷总烃和氨排放自动监测;主要生产装备和污染治理设施安装分布式控制系统(DCS),重点环节安装高清视频监控设施,关键点位布设空气质量监测微站;建设全厂环境管控平台,记录有组织排放、无组织排放相关监测监控和治理设施运行情况,以及清洁运输情况;自动监测、DCS 系统等数据至少保存五年以上,高清视频监控数据至少保存一年以上。
加强运行管理。建立定期巡检工作机制,加强炉门清理与泄漏修复管理,根据产尘点距离合理设置捕集装置。采取合理控制脱硝剂用量,优化反应温度、反应区间和停留时间等有效措施控制氨逃逸。加强生产组织管理和设备维护,降低推焦除尘风机、焦炉烟囱风机和煤气鼓风机等事故检修频次,减少非正常工况污染物排放。严禁采用未达标的生产废水直接熄焦。规范开展设备与管线组件泄漏检测与修复(LDAR),提高动静密封点精细化管理水平。加强全厂环境管控平台数据动态分析和预警应用。
强化运输管理。配备专职人员加强运输管理,建设门禁及视频监控系统,以及进出厂运输车辆、厂内运输车辆、非道路移动机电子台账。鼓励与供车单位、原辅材料供货单位及产品购买单位签订车辆排放达标保证书、增加相应合同条款、提供运输车辆年检合格证明等方式实现车辆合规管理。
完善管理制度。建立健全企业环保管理机构,设置环保专职人员;建立企业环保设施检修与维护、环境监测、环保监督与考核、环保应急预案等管理制度;按照排污许可技术规范要求,规范、准确、完整记录环境管理台账,如实反映生产设施、污染治理设施运行情况。
(五)实施重污染天气预警差别化管理措施
充分发挥标杆企业引领示范作用,对于已完成超低排放改造并公示的焦化企业,可开展A级绩效评级工作:完成A级绩效评定的,重污染天气预警期间可采取自主减排措施。未按时限要求完成超低排放改造的焦化企业,重污染天气预警期间依法严格落实应急减排措施。
五、实施保障
(一)加强组织领导
各部门共同组织实施本方案,各司其职、各负其责,密切配合,形成合力,及时协调和解决推进过程中的困难和问题,市发展改革委和市经济信息化委要加强对企业的服务和指导,加大政策支持力度,推进企业优化生产工艺,推进产业结构调整。市生态环境部门要会同有关部门建立焦化行业超低排放改造管理台账,实施动态管理。宝武集团要发挥国有大型企业的表率作用制定具体工作方案,成立以企业主要负责人为组长的专项工作组,及时将改造目标任务分解到具体企业,力争提前完成。
(二)加大政策支持和技术支撑
焦化企业达标排放是法定责任,超低排放是鼓励导向,鼓励各相关部门研究加大对完成超低排放的焦化企业政策支持力度推动焦化企业超低排放改造。支持焦化企业与高校、科研机构、环保工程技术公司等合作,创新节能减排技术,促进成熟先进超低改造技术推广应用。
(三)建立定期报送制度
焦化企业应在每年12月10日和6月10日前将超低排放改造进展情况和主要做法书面报送至市生态环境局、市发展改革委、市经济信息化委、市财政局、市交通委等部门:在完成超低排放改造连续稳定运行一个月后,可自行或委托有能力的技术机构,严格按照指标要求、监测技术规范等开展自行监测,报送市生态环境局、市发展改革委、市经济信息化委、市财政局、市交通委等部门;鼓励行业协会发挥桥梁纽带作用,指导企业开展超低排放改造和评估监测工作。
(四)加强宣传引导和监督执法
加强宣传报道,营造良好的社会舆论氛围,增强焦化企业超低排放改造的主体责任意识和紧迫意识,公开完成超低排放改造的焦化企业名单,接受社会监督。加强日常监管和执法检查,对不达标企业、未按证排污企业,依法依规严格处罚。







