山东省水泥行业超低排放评估监测技术指引
9月1日,山东省水泥行业协会发布通知,根据山东省生态环境厅等八部门印发的《山东省水泥行业超低排放改造实施方案》(鲁环发[2022]8号)文件的要求,山东省水泥行业协会组织相关单位和专家共同制定了《山东省水泥行业超低排放评估监测技术指引》,经山东省水泥行业协会组织专家评审并报山东省生态环境厅备案,自2022年9月1日起施行。
本技术指引适用于水泥(熟料〉制造企业、独立粉磨站等生产环节超低排放评估监测活动。水泥配制厂生产环节超低排放评估监测可参照本技术指引开展。
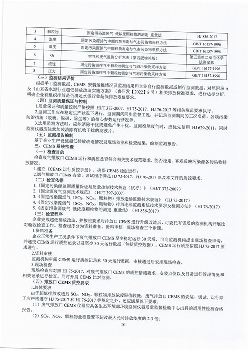
关于公布《山东省水泥行业超低排放评估监测技术指引》文件的通知.pdf
































