为做好火电、水泥和造纸行业污染物排放自动监测数据标记和电子督办试点工作,推动建立以排污单位自主标记为基础的数据有效性判定规则体系,生态环境部生态环境执法局组织技术单位编制了《火电、水泥和造纸行业排污单位自动监测数据标记规则(试行)》(以下简称标记规则)。全文如下:
火电/水泥和造纸行业排污单位自动监测数据标记规则(试行)
为指导排污单位如实标记生产设施、污染治理设施和自动监控 系统运行情况,保证排污单位自动监测数据的真实、准确、完整、有效,制定本规则。
1 适用范围
本规则规定了火电、水泥和造纸行业排污单位根据生产设施、污染治理设施和自动监控系统运行情况,如实标记生产设施及污染治理设施工况、自动监测异常的规则。本规则适用于已投入运行且执行《火电厂大气污染物排放标准》(GB 13223)或相应地方标准的排污单位,包括独立火力发电(供热)厂和企业自备火力发电(供热)厂(车间),不包括以生活垃圾、危险 废物为燃料的火电厂;已投入运行且执行、参照执行《水泥工业大气 污染物排放标准》(GB 4915)《水泥窑协同处置固体废物污染控制标准》 (GB 30485)或相应地方标准的水泥厂水泥窑;执行、参照执行《制浆 造纸工业水污染物排放标准》(GB 3544)或相应地方标准的造纸厂。其他行业排污单位对自动监控系统运行情况的数据标记可参照 本规则执行。
2 规范性引用文件
本规则引用了下列文件中的条款。不注日期的引用文件,其最新版本适用于本规则。
《固定污染源烟气(SO2、NOX、颗粒物)排放连续监测技术规范》(HJ75);
《固定污染源烟气(SO2、NOX、颗粒物)排放连续监测系统技术要求及检测方法》(HJ 76);
《水污染源在线监测系统(CODCr、NH3-N 等)运行技术规范》(HJ355);
《水污染源在线监测系统(CODCr、NH3-N 等)数据有效性判别 技术规范》(HJ356);
《污染物在线监控(监测)系统数据传输标准》(HJ212);
使用本规则时,上述标准规范中涉及数据标记内容与本规则不符的,统一以本规则为准。
3 术语及定义
下列术语及定义适用于本规则。
3.1 自动监控系统 自动监控系统,由排污单位的自动监测设备、通信传输网络和 生态环境部门的监控设备组成。自动监测设备安装在排污单位污染源现场,包括用于连续监控 监测污染物排放的仪器、流量(速)计、采样装置、生产或治理设 施运行记录仪、数据采集传输仪(以下简称数采仪)、烟气参数或炉 膛温度等运行参数的监测设备、视频监控、用电(用能)监控或污 染物排放过程(工况)监控等仪表和传感器设备。排污单位现场端自动监测设备通过通信传输线路与生态环境部 门的监控设备联网。生态环境部门的监控设备包括用于对排污单位 实施自动监控的信息管理平台(分为供生态环境部门使用的“管理 端”平台和供排污单位使用的“企业端”平台)、计算机机房硬件设 备等。
3.2 数据标记排污单位根据生产设施、污染治理设施运行情况及自动监控系统运行状况,按照本规则对生产设施及污染治理设施工况、自动监测异常进行标记的操作。
3.3 自动监测数据包括自动监测设备运行时产生的数据和相应的数据标记内容。
4 数据标记内容及要求
数据标记内容包括生产工况标记、污染治理设施工况标记、自动监测异常标记和数据补全标记。
4.1 火电厂锅炉/燃气轮机生产工况、污染治理设施工况标记 一般情况下,火电厂锅炉/燃气轮机生产工况呈现为:正常运行 —解列—停炉(机)—停运—启动—并网/供能—正常运行。标记内 容包括 “解列”“停炉(机)”“停运”“启动”“并网/供能”和“故 障/事故”等 6 种。
火电厂锅炉/燃气轮机工况标记内容
解列(Sd):
1.应指令要求,通过逐步减少燃料量投入的方式开始降低锅炉/燃气 轮机负荷或功率,从“锅炉/燃气轮机负荷或功率降至 50%及以下” 至“机组与电网解列或停止有效供能”前的时段,可以标记为“解 列”。
2.标记为“解列”的,每次时长不应超过2小时。
停炉/机(Fa):
1.“机组与电网解列或停止有效供能”至“锅炉/燃气轮机停运”前的时段,可以标记为“停炉(机)”。
2.该时段废气排放口自动监测数据的烟气流速、流量、温度等参数 逐渐降低,氧含量逐渐升高。
停运(Fb):
1.“机组与电网解列或停止有效供能”后,“锅炉/燃气轮机停运”至再次“启动”前的时段,可以标记为“停运”。
2.当废气排放口自动监测数据显示:氧含量≤19%、或烟气流速≥2 米/秒、或烟气流量超过额定工况 20%、或烟气温度>40℃时,不得 标记“停运”。
启动(Sta):
1.锅炉/燃气轮机由冷态或热态启动至“机组并网发电或有效供能”前的时段,可以标记为“启动”。包含锅炉/燃气轮机正常点火启动、检修或改造后调试试验点火启动等情况。
2.一般情况下,标记为“启动”的,每次时长不应超过24小时。因其他客观因素导致确需延长的除外。
并网/供能(Stb):
1.“机组并网发电或有效供能”至“锅炉/燃气轮机及污染治理设施 达到正常运行状态”前的时段,可以标记为“并网/供能”。有效供能指火电厂锅炉/燃气轮机对火电厂/车间外有效供电、供热、供汽、制冷或提供其他形式能源,以最早达成的为准。
2. 标记为“并网/供能”的,每次时长不应超过4小时。因其他客观因素导致确需延长的,每次时长不应超过8个小时,且需保留1年及以上自动监测数据、设施性能参数、自动发电控制(AGC)系统记录等证明材料备查。
故障/事故(Sr):
1.生产设施或污染治理设施发生故障或事故的时段,包括对设备或设施维修处理阶段以及恢复正常运行前的并网/供能阶段,可以标记为“故障/事故”。
2.标记为“故障/事故”的,每次因故障或事故持续排放污染物时间不应超过4小时,全年累计不应超过120小时。需描述故障或事故起因。
3.锅炉/燃气轮机在并网/供能或解列过程中,发生故障或事故的,应优先标记“并网/供能”或“解列”。
未作上述标记的时段,锅炉/燃气轮机视为“正常运行”。
4.2 水泥厂水泥窑生产工况、污染治理设施工况标记
一般情况下,水泥窑生产工况呈现为:正常运行—止料—停窑降温—停运—烘窑—投料—正常运行。标记内容包括 “止料”“停 窑降温”“停运”“烘窑”“投料”和“故障/事故”等 6 种。
水泥厂水泥窑工况标记内容
止料(Sda):
1.“停止向水泥窑投入生料”至“窑内剩余生料完全煅烧(停止向窑头喷煤)”的时段,可以标记为“止料”。
2.标记为“止料”的,每次时长不应超过2小时。
停窑降温(Sdb):
1.“止料”结束至“水泥窑窑尾烟室温度降至50℃”的时段,可以 标记为“停窑降温”。
2.标记为“停窑降温”的,每次时长不应超过24小时。
停运(F):
1.“停窑降温”结束,至下一生产周期点火前的时段,可以标记为“停运”。
2.当烟气含量氧≤20%、或窑尾烟室温度>50℃时,不得标记“停运”。
烘窑(Sta):
1.水泥窑点火后至开始“投料”前的时段,可以标记为“烘窑”。
2.标记为“烘窑”的,以点火和开始投料作为起止时间节点,烘窑结束时水泥窑窑尾烟室温度一般在 950℃以上;一般情况下,每次时 长不应超过24小时。
投料(Stb):
1.“烘窑”结束、开始投入生料,至工况稳定的时段,可以标记为“投料”。
2.标记为“投料”的,以开始投料和达到工况稳定作为起止时间节点,工况稳定时水泥窑窑尾烟室温度一般在 1050℃以上。
3.标记为“投料”的,每次时长不应超过16小时。
故障/事故(Sr):
1.生产设施或污染治理设施发生故障或事故的时段,包括对设施故 障或事故响应和维修处理阶段以及恢复正常前生产的升温和投料阶段,可以标记为“故障/事故”。
2.标记为“故障/事故”的,每次因故障或事故持续排放污染物时间 不应超过4小时,全年累计不应超过60小时,因故障或事故导致停 运及维修处理的时长不计入该时段以内。需描述故障或事故起因。
3.满足“停运”标记条件时,发生故障或事故的,应优先标记“停运”。
未作上述标记的时段,水泥窑视为“正常运行”。
4.3 造纸厂生产工况、废水治理设施运行工况标记
一般情况下,造纸厂生产工况、废水治理设施工况标记内容包括“停运”“故障/事故”和“生产设施运行状态调整”等3种。
造纸厂工况标记内容
停运(F):
1.生产设施的主要设备均处于未工作状态且不排放污染物的时段,或者废水治理设施停止运行且不排放废水的时段,可以标记为该设施“停运”。
2.废水治理设施标记为“停运”的,废水排放量应为零。
3.需描述停运原因。
故障/事故(Sr):
1.生产设施、废水治理设施运行中出现故障或事故的时段,包括检修、维护,可以标记为“故障/事故”。
2.需描述故障原因。
生产设施运行状态调整(R):
1.生产过程中因原料、产品品种、产品产量变化,工艺调整等情况导致的生产设施运行状态调整的时段,可以标记为“生产设施运行状态调整”。
2.需描述调整原因。
未作上述标记的,该生产设施或废水治理设施视为正常运行。
4.4 自动监测异常标记
自动监测异常标记内容包括“自动监测设备维护”“通讯中断(待补传)”和“不可抗力”等3种。
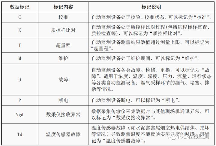
4.4.1 因自动监测设备校准、故障、检修、更换等,导致数据缺失或无效的时段,可标记为“自动监测设备维护”。自动监测设备维护包括定期校准、质控样比对、例行维护等主动维护行为,以及因各类设备运行故障、供电故障等引发的检修、更换等。
自动监测设备维护标记内容

自动监测异常标记内容存在多种情形时,优先选择异常时间占比最长的标记内容;不同的异常时间占比相同时,可按照优先级从高到低为:Vgd、P、D、M、C、T、K。如实标记“自动监测设备维护”后,按照相关标准规范中定义的有效数据计算条件,分别计算日均值、小时均值。
4.4.2 网络故障、通讯设备故障等原因导致数据无法报送至生态环境部门的时段,可标记为“通讯中断(待补传)”。
标记为“通讯中断(待补传)”的,应在通讯恢复后补传自动监测数据;因排污单位原因持续超过 168 小时仍未补传成功的,数据缺失或无效的时段应按 4.4.1 如实标记“自动监测设备维护”。
通讯中断(待补传)标记内容

4.4.3 因不能预见、不能避免且不能克服的客观情况,导致数据缺失或无效的时段,可标记为“不可抗力”。
不可抗力标记内容

4.4.4 未在相应时段作出自动监测异常标记的,自动监测数据视为有效数据。
4.5 数据补全及其标记
4.5.1 排污单位按照自行监测相关要求开展手工监测取得的数据,应通过自动监测设备或“企业端”记录,并标记为“U(手工监 测数据)”。标记为“手工监测数据”的,需保留规范有效的监测报告备查。
4.5.2 数据缺失或无效的时段,按照相关标准规范,自动监测设备自动进行修约补遗,并标记为“Q(自动修约补遗数据)”。标记为“自动修约补遗数据”的,需保留标记时段的运维台账、自动监测设 备原始数据凭证、数据缺失或无效时段的情况说明等相关证明材料备查。
5 标记操作要求
5.1 同一时段只能标记一种生产工况,可根据实际运行情况同时对污染治理设施工况、自动监测异常或数据补全进行标记。排污单位应保存相应生产运行记录、自动监测设备运维记录等 台账资料备查。应生态环境部门要求开展质控样核查等导致自动监测数据无效并进行相应的数据标记的,应保留生态环境部门人员签字确认的书面记录。
5.2 标记操作可分为自动标记和人工标记。自动标记是指自动监测设备具备自动标记功能,按照本规则及相关规范要求,根据自动监测设备运行信息,参考反映生产及污染 治理设施工况等参数指标,对各类原始数据的状态进行自动判断并 附加各类标记。人工标记是指排污单位授权的责任人按照规则,在“企业端” 对相应时段进行标记。一般情况下,每日 9 时前完成前 1 日数据的 人工标记;如遇通讯中断数据未上传、系统升级维护等原因导致无 法人工标记时,应在数据上报后或标记功能恢复后24小时内完成人工标记。具备条件的排污单位应优先进行自动标记。同组数据中人工标 记和自动标记同时存在时,以人工标记为准。
6 标记的使用
排污单位对自动监测数据的完整性、真实性、准确性、及时性 负责。自动标记、人工标记均为自动监测数据的组成部分,均可作为生态环境监管执法的事实依据。排污单位的自动监测数据向社会公开时,数据标记同时公开。
