河南省水泥企业超低排放评估监测技术指南(豫环文〔2020〕109号)
为落实《河南省污染防治攻坚战领导小组办公室关于印发河南省水泥行业超低排放改造实施方案的通知》(豫环攻坚办〔2020〕24号),规范我省水泥企业(含特种水泥、独立粉磨站企业)超低排放评估监测工作,统一超低排放评估监测程序和方法,特制定本技术指南。
一、评估监测程序及工作内容
水泥企业完成超低排放改造并连续稳定运行一个月后,可自行或委托有资质的监测机构和有能力的技术机构,按照本《技术指南》的要求,对有组织排放、无组织排放和大宗物料产品清洁运输情况开展评估监测。水泥企业是实施超低排放改造和评估监测的责任主体,对超低排放工程质量和评估监测内容及结论负责。监测机构应对监测数据的真实性负责。
(一)评估监测程序
企业或接受委托的机构在开展现场评估监测前,应对相关资料进行认真审查,对资料齐全且符合要求的,可开展现场勘查。资料审查和现场勘查符合基本条件的,开展现场评估监测工作;不符合基本条件的,企业应按要求整改完善后,再开展现场评估监测工作。完成现场评估监测,企业或接受委托的机构应编制评估监测报告,给出明确的评估监测结论和建议。评估监测程序详见图1。处于调试阶段的协同处置固体废物项目应在完成竣工环境保护自主验收后,方能开展水泥企业的超低排放改造评估监测工作。
(二)现场评估监测基本条件
1.有组织排放。规范设置监测采样口位置和采样平台,手工监测采样点位及烟气排放连续监测系统(CEMS)安装点位应满足相关标准规范以及附1中采样口和采样平台设置规范化要求。对窑头、窑尾及在生料、煤粉制备和水泥制成环节设置的独立烘干热源,配备分布式控制系统(DCS)和CEMS,CEMS安装、调试、运行满足《固定污染源烟气(SO2、NOx、颗粒物)连续监测技术规范》(HJ75-2017)要求,并与当地生态环境部门联网,数据传输率达95%以上。
2. 无组织排放。全面排查全厂矿山开采、物料储存、物料输送以及生产工艺过程全流程无组织排放源,列出全厂无组织排放源清单及控制措施基本情况表,包括生产工序、生产车间名称、无组织排放源名称、治理设施配置情况、与无组织排放控制要求符合性对照,以及无组织排放相关监测设备和视频监控设施类型、安装位置等信息。视频监控系统应与当地生态环境主管部门联网。配套水泥灰岩矿山应按照绿色矿山标准建设,并通过第三方评估程序纳入绿色矿山名录库。

3. 清洁方式运输。建立进出厂大宗物料和产品运输基础台账,其中,铁路运输应有磅单记录台账,皮带运输应有皮带秤记录台账。企业门禁和视频监控系统应监控并记录进出厂运输车辆的出入厂时间、车牌号、VIN号、发动机编号和排放阶段等。厂内非道路移动机械应完成编码登记和排放阶段等信息登记。使用的水泥包装袋应有质检部门的质量达标证明。
4. 台账记录。留存连续稳定运行至少一个月的主体设施生产日报表、安装CEMS和DCS的污染治理设施运行管理台账、无组织排放控制设施运行记录。视频监控系统具备保存三个月以上数据能力,企业门禁、CEMS、DCS监控设施具备保存一年以上数据能力。环境管理台账按照排污许可证要求保存原始记录。
(三)开展现场评估监测
1.有组织排放现场监测。应对全流程生产环节的污染源及污染物开展现场监测。合理规范设置监测点位、确定监测因子与频次,相同种类装置和相同种类污染源的除尘器监测抽样率>50%,保证监测数据科学性和代表性。现场监测应在稳定生产状况和工况下进行,参照附1编制现场监测方案,监测烟气中的颗粒物、二氧化硫、氮氧化物、NH3、氟化物、汞及其化合物等污染物浓度以及烟气温度、湿度、流速、流量、氧含量、压力等烟气参数,并同步记录氨水消耗量(以氨水质量浓度25%计)。协同处置固体废物的企业还应监测烟气中氯化氢、氟化氢、铊、镉、铅、砷及其化合物、铍、铬、锡、锑、铜、钴、锰、镍、钒及其化合物及二噁英类、恶臭气体、VOCs(以NMHC计)等污染物浓度。监测期间由专人负责监督工况,并记录监测期间的工况负荷。同时开展手工监测结果和CEMS监测结果比对,核查CEMS监测结果的准确性。
2. 无组织排放控制措施符合性和有效性评估。按照无组织排放控制措施要求,针对矿山开采环节、物料储存环节、物料输送环节、生产工艺环节等全流程,现场核查并评估无组织排放源清单完整性以及控制措施符合性(参见附2);依据厂内无组织源分布情况、厂内运输路线、当地主导风向等情况,综合评估空气质量监测微站点、视频监控设施等无组织排放监测监控设施布置合理性;现场核查无组织排放控制设施运行管理信息、原辅料消耗记录,并结合视频监控数据、颗粒物等监测数据等,评估无组织排放控制设施与生产工艺设备同步运转情况。
对于水泥生产线,在矿山开采环节,重点核查绿色矿山建设和验收情况;在物料储存环节,重点核查物料封闭(密闭)储存情况(全封闭式料棚、密闭料仓、储罐、储库等)、料棚内地面硬化、料场和厂区出入口自动门安装、自动感应式车辆冲洗装置安装情况等;在物料输送环节,重点核查散状物料卸车、上料、配料、输送过程中的密闭和收尘抑尘设施情况、皮带输送机密闭情况、物料厂内车辆转运情况、除尘器卸灰和输送情况等;在生产工艺环节,重点核查破碎机、辊压机、球磨机(生料磨、煤磨、水泥磨等)全封闭情况,水泥(熟料)散装、水泥包装环节厂房封闭和收尘设施情况,生产车间内散放原料和杂物情况等。此外,对于厂区道路,应重点核查硬化、破损修补及洒水清扫情况;对于厂区各车间内、外以及闲置裸露空地,应重点核查是否全部硬化或绿化,是否存在积尘和可见粉尘外逸,氨水储罐区是否有明显异味。
协同处置固体废物的企业还应按照《水泥窑处置固体废物环境保护技术规范》(HJ662-2013)等要求,开展对固体废物运输、贮存、预处理等过程中无组织废气控制措施的有效性评估。重点核查固体废物贮存、预处理车间的封闭情况,无组织废气入窑焚烧处理情况(无法入窑焚烧,应另设高效治理设施)及无组织废气备用处理设施(停窑时)的可行性,固体废物贮存及预处理区域是否有异味;重点核查厂外运输路线沿线环境敏感情况及防治措施有效性、运输车辆封闭性、危废运输单位资质、电子联单、应急处理等管理规范情况;重点核查厂内运输路线设置的合理性、输送设施(皮带、管道等)密闭性等情况,应尽量避免厂内固体废物露天转运;重点核查固体废物来源的合法性。
3. 清洁方式运输符合性评估。调取近三个月所有大宗物料(包括燃料煤、石灰质原料、铁质校正原料、硅质校正原料、铝质校正原料、缓凝剂、混合材、协同处置的固体废物等)和产品(包括熟料、水泥等)的运输量,以及铁路、皮带输送机等清洁方式运输大宗物料和产品的运输量、运输方式及相关台账,计算进出厂清洁方式运输量比例(计算方法见附3)。根据门禁和视频监控系统,统计分析进出企业的运输车辆采用国五及以上排放阶段重型载货车辆等的情况。厂内运输车辆使用新能源或达到国五及以上排放阶段的情况。厂内非道路移动机械使用新能源或达到国三及以上排放阶段的情况。判定使用水泥包装袋与《水泥包装袋》(GB/T9774-2010)的相符情况。另外,在调取近三个月所有大宗物料、产品、氨水运输量及相关生产报表的基础上,通过物料平衡等分析方法,进行企业原燃料、产品、氨水等的运输量与原燃料使用量、产品产量、氨水使用量等生产数据的匹配性分析,确保评估结果的科学性。
(四)编制评估监测报告
评估监测报告应包括企业基本情况、现场评估监测基本条件预评估、监测方案、无组织排放源清单、有组织排放指标限值符合性分析、无组织排放控制措施符合性和有效性分析、清洁方式运输要求符合性分析、评估监测结论和建议及附件等。其中,企业基本情况应包括企业生产经营概况、主要生产装备及产能、近一个周期年产品产量和原辅燃料使用量、源头减排情况、有组织污染治理工艺和设施主要参数、无组织排放控制措施情况、重点废气治理工程设计和施工单位资质、厂内外大宗物料和产品运输、环境管理基本情况等。环境管理基本情况包括企业环保手续情况、定期开展监测情况、近三年有无重大环境污染事故、是否列入失信企业名单、污染治理设施运行人员技能水平、环保管理机构设置、管理制度、管理体系以及排污许可证执行情况等。附件应包括厂区平面布置图、在线监测数据达标分析图、手工监测报告、无组织排放现场核查记录表、无组织点位现场照片、清洁方式运输合同等。
二、水泥超低排放评定方法
企业或接受委托的机构根据超低排放改造情况分步开展评估监测,出具评估监测报告,评估企业有组织、无组织和清洁方式运输是否达到超低排放指标要求,分别给出明确的评估结论。满足以下三项条件的,认为该水泥企业全面达到超低排放;满足其中某项条件的,认为该项达到超低排放;对达不到超低排放指标要求的环节,提出具体改进建议。企业针对具体环节制定整改方案和时间计划,整改完成后再次开展相应环节的评估监测。
(一)有组织排放
1.手工监测数据。水泥企业全流程生产环节现场手工监测数据满足《水泥工业大气污染物排放标准》(DB41/ 1953-2020),每吨熟料氨水消耗量(以氨水质量浓度25%计)小于4千克。开展水泥窑协同处置固体废物的企业,窑尾排放的氯化氢、氟化氢、铊、镉、铅、砷及其化合物、铍、铬、锡、锑、铜、钴、锰、镍、钒及其化合物及二噁英类污染因子满足《水泥窑协同处置固体废物污染控制标准》(GB30485-2013),固体废物贮存及预处理等过程产生的氨、硫化氢等恶臭污染因子满足《恶臭污染物排放标准》(GB14554-93),VOCs(以NMHC计)污染因子满足《河南省环境污染防治攻坚战领导小组办公室关于全省开展工业企业挥发性有机物专项治理工作中排放建议值的通知》(豫环攻坚办〔2017〕162号)要求。
2. 在线监测数据。按照《固定污染源烟气(SO2、NOx、颗粒物)排放连续监测技术规范》(HJ75-2017)的规定开展CEMS日常运行质量保证工作,经现场比对,CEMS监测数据准确有效,且最近连续30天CEMS有效数据95%以上时段小时均值均满足超低排放浓度限值要求。
(二)无组织排放
1.无组织排放源清单完整,所有矿山开采、物料储存、物料输送、生产工艺环节无组织排放控制措施满足超低排放控制要求。
2. 无组织废气排放控制设施(抑尘、除尘、车辆高压冲洗装置等)运行正常。
3. 各物料(原辅燃料、产品及中间物料等)储存点及物料输送落料点、生料制备区域、煤粉制备车间、熟料烧成区域、水泥制备区域、成品发运区域无可见粉尘外逸;氨水储罐区域无明显异味;厂区整洁无积尘。协同处置固体废物的企业,其固废贮存及预处理环节无组织废气处理措施满足超低排放控制要求,无异味。
4. 厂界颗粒物、氨无组织排放浓度监测满足《水泥工业大气污染物排放标准》(DB41/1953-2020)表2要求。开展水泥窑协同处置固体废物的企业,厂界硫化氢等恶臭污染因子满足《恶臭污染物排放标准》(GB14554-93),VOCs(以NMHC计)污染因子满足《河南省环境污染防治攻坚战领导小组办公室关于全省开展工业企业挥发性有机物专项治理工作中排放建议值的通知》(豫环攻坚办〔2017〕162号)要求。
5. 配套水泥灰岩矿山应按照绿色矿山标准建设,并通过第三方评估程序纳入绿色矿山名录库。
(三)清洁方式运输
1. 水泥企业通过新建或利用已有铁路专用线、打通与主干线连接等方式,有效增加铁路运力。石灰石从矿山转运至厂区原则上应采用全封闭输送皮带廊道等密闭方式运输。采用汽车运输的,原燃料、产品(除水泥罐式货车外)应使用国五及以上排放阶段重型载货车辆或新能源车辆。
2. 厂内运输车辆全部达到国五及以上排放阶段或使用新能源车辆。
3. 厂内非道路移动机械全部达到国三及以上排放阶段或使用新能源机械。
4. 水泥包装袋满足《水泥包装袋》(GB/T9774-2010)标准要求。
河南省水泥企业超低排放现场检查和监测技术要点
一、采样口和采样平台设置规范化要求
现场手工采样点位及烟气排放连续监测系统(CEMS)安装点位应符合《固定污染源排气中颗粒物测定与气态污染物采样方法》(GB/T16157-1996)、《固定源废气监测技术规范》(HJ/T397-2007)、《固定污染源烟气(SO2、NOx、颗粒物)排放连续监测技术规范》(HJ75-2017)、《固定污染源废气低浓度颗粒物的测定重量法》(HJ836-2017)、《固定污染源颗粒物、烟气(SO2、NOx)自动监控基站建设技术规范》(DB41/T1327-2019)等相关环境监测标准和技术规范以及排放标准的规定。
(一)采样点位。采样点位应优先选择在垂直管段,避开烟道弯头和断面急剧变化的部位。在具备条件的情况下,颗粒物采样位置应设置在距弯头、阀门、变径管下游方向不小于6倍直径和距上述部件上游方向不小于3倍直径处。对矩形烟道,其当量直径D=2AB/(A+B),式中A、B为边长。不具备上述条件的情况下,采样位置应设置在距弯头、阀门、变径管下游方向不小于4倍直径和距上述部件上游方向不小于2倍直径处。气态污染物—12—应设置在距弯头、阀门、变径管下游方向不小于2倍直径处,以及距上述部件上游方向不小于0.5倍直径处。手工采样点位应位于自动监测设备采样点位下游,且在互不影响测量的前提下尽可能靠近;为了保证颗粒物和烟气流速监测结果的准确性和代表性,采样断面烟气流速应大于5m/s。
(二)采样孔。采样孔内径应不小于80mm,最好设置为90-120mm;采样孔管长应不大于50mm。对于圆形烟道,采样孔应设在包括各测点在内的相互垂直的直径线上;对于矩形或方形烟道,采样孔应设在包括各测点在内的延长线上。
(三)采样平台。采样平台基本要求与HJ75-2017、HJ/T 397-2007、DB41/T1327-2019保持一致。采样平台应设有不低于1.2m高的护栏和不低于10cm的脚部挡板。采样平台上,应有永久性的220V固定电源。
(四)排污口管理。排污口的立标、建档和管理应符合《排污口规范化整治技术要求(试行)》(环监〔1996〕470号)。
二、有组织排放和无组织排放监测
(一)监测依据
1. 《固定污染源排气中颗粒物测定与气态污染物采样方法》(GB/T16157-1996)及其修改单;
2. 《固定污染源烟气(SO2、NOx、颗粒物)排放连续监测技术规范》(HJ 75-2017);
3. 《固定污染源烟气(SO2、NOx、颗粒物)排放连续监测系统技术要求及检测方法》(HJ76-2017);
4. 《固定污染源颗粒物、烟气(SO2、NOx)自动监控基站建设技术规范》(DB41/T1327-2019);
5. 《固定污染源颗粒物、烟气(SO2、NOx)自动监控基站运行维护技术规范》(DB41/T1344-2019)
6. 《固定污染源监测质量保证与质量控制技术规范(试行)》(HJ/T373-2007);
7. 《固定源废气监测技术规范》(HJ/T397-2007);
8. 《固定污染源废气低浓度颗粒物的测定重量法》(HJ836-2017);
9. 《 环 境 空 气 总 悬 浮 颗 粒 物 的 测 定 重 量 法 》(GB/T15432-1995)及其修改单;
10. 《固定污染源废气二氧化硫的测定非分散红外吸收法》(HJ629-2011);
11. 《气体分析二氧化硫和氮氧化物的测定紫外差分吸收光谱分析法》(GB/T37186-2018);
12. 《固定污染源废气二氧化硫的测定便携式紫外吸收法》(HJ1131-2020);
13. 《固定污染源废气氮氧化物的测定非分散红外吸收法》(HJ692-2014);
14.《固定污染源废气氮氧化物的测定便携式紫外吸收法》(HJ1132-2020);
15.《环境空气和废气氨的测定纳氏试剂分光光度法》(HJ533-2009);
16. 《环境空气氨的测定次氯酸钠-水杨酸分光光度法》(HJ534-2009);
17. 《固定污染源废气汞的测定冷原子吸收分光光度法(暂行)》(HJ543-2009);
18. 《大气固定污染源氟化物的测定离子选择电极法》(HJ/T67-2001);
19. 《固定污染源排气中氯化氢的测定硫氰酸汞分光光度法》(HJ/T27-1999);
20. 《固定污染源排气氟化氢的测定离子色谱法(暂行)》(HJ688-2019);
21. 《空气和废气颗粒物中铅等金属元素的测定电感耦合等离子体质谱法》(HJ657-2013);
22. 《环境空气和废气二噁英类的测定同位素稀释高分辨气相色谱-高分辨质谱法》(HJ772-2008);
23. 《空气质量硫化氢、甲硫醇、甲硫醚和二甲二硫的测定气相色谱法》(GB/T14678-1993);
24. 《空气质量恶臭的测定三点比较式臭袋法》(GB/T14675-1993);
25. 《固定污染源废气总烃、甲烷和非甲烷总烃的测定气相色谱法》(HJ38-2017);
26. 《环境空气总烃、甲烷和非甲烷总烃的测定直接进样-气相色谱法》(HJ604-2017);
27. 《环境空气和废气总烃、甲烷和非甲烷总烃便携式监测仪技术要求及检测方法》(HJ1012-2018);
28. 《空气和废气监测分析方法》(第四版增补版);
29. 《大气污染物无组织排放监测技术导则》(HJ/T55-2000);
30. 《污染源自动监控设施现场监督检查技术指南》(环办〔2012〕57号)。
(二)监测内容及频次
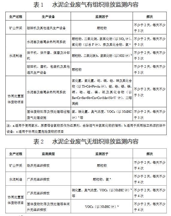
1.监测点位和因子。水泥企业应对全流程生产环节的污染源及污染物开展现场监测,监测内容包括污染物浓度及废气参数(温度、湿度、流速、流量、氧含量、压力等)。合理规范设置监测点位、确定监测因子与频次,相同种类装置和相同种类污染源的除尘器监测抽样率>50%,保证监测数据科学性和代表性。应按照《水泥工业大气污染物排放标准》(DB41/ 1953-2020)表2要求规范设置厂界无组织排放监测点位。应对水泥灰岩矿山及每个生产厂区分别开展厂界无组织排放监测。
2. 监测时间和频次。废气有组织排放手工监测至少2天,每天不少于3次。废气无组织排放监测至少2天,每天不少于4次。监测期间,企业在线监测设施不得进行计划外的调试,同时开展CEMS现场比对。具体监测因子及频次详见表1、表2。


3. 监测工况及现场监测记录。监测数据在工况稳定、生产负荷达到设计的80%以上、环境保护设施运行正常的情况下有效。监测同时记录各主要生产工序产品日产量、采用各原燃料数量等基本信息,主要原燃料含硫率、低氮燃烧、分级燃烧等源头减排技术采用情况,水泥窑系统废气等主要污染源脱硫、脱硝、除尘污染控制措施运行情况。无组织排放监测期间还应同时记录风向、风速、气温、气压等气象参数。
(三)监测分析方法
各废气污染物及废气参数的监测分析方法按《水泥工业大气污染物排放标准》(DB41/ 1953-2020)等规定执行,协同处置固体废物项目污染物监测分析方法按照《水泥窑协同处置固体废物污染控制标准》(GB30485-2013)执行,废气污染物的推荐监测分析方法见表3。本文件发布实施后,有新发布的监测分析方法标准,其方法适用范围相同的,也适用于本文件对应污染物的测定。监测数据的处理计算按照HJ75-2017、HJ76-2017、GB/T16157-1996、DB41/T1327-2019、DB41/T1344-2019相关要求执行。




另外,按照《水泥工业大气污染物排放标准》(DB41/1953-2020)要求,对于水泥窑及窑尾余热利用系统排气、采用独立热源的烘干设备排气,应同时对排气中氧含量进行监测,实测的大气污染物排放浓度应按公式(1)换算为基准氧含量状态下的基准排放浓度,以此作为判定排放是否达标的依据。其他车间或生产设施排气按实测浓度计算,但不得人为稀释排放。

(四)监测结果评价
监测机构根据手工监测、CEMS安装运维情况、CEMS监测结果,对照《水泥工业大气污染物排放标准》(DB41/1953-2020)进行达标分析,认定企业有组织和无组织排放是否满足水泥行业超低排放限值要求。开展水泥窑协同处置固体废物的企业,还应对其特征污染因子进行达标分析。窑尾排放的氯化氢、氟化氢、铊、镉、铅、砷及其化合物、铍、铬、锡、锑、铜、钴、锰、镍、钒及其化合物及二噁英类污染因子对照《水泥窑协同处置固体废物污染控制标准》(GB30485-2013),固体废物贮存及预处理等过程产生的硫化氢等恶臭污染因子对照《恶臭污染物排放标准》(GB14554-93)VOCs(以NMHC计)污染因子对照《河南省环境污染防治攻坚战领导小组办公室关于全省开展工业企业挥发性有机物专项治理工作中排放建议值的通知》(豫环攻坚办〔2017〕162号)进行达标分析,认定协同处置固体废物项目有组织和无组织排放是否满足相关排放标准限值要求。
(五)监测质量保证与控制
1.质量保证和质量控制严格按照HJ/T373-2007、HJ75-2017、HJ76-2017、DB41/T1327-2019、DB41/T344-2019及相关规定执行。
2. 监测工作应在稳定生产状况下进行,监测期间由专人负责监督工况,并记录监测期间的工况负荷、各项治理设施(包括除尘、脱硝、脱硫等)的核心参数运行情况等。
3. 选用监测方法时,应能消除干扰或避免产生干扰。如监测窑尾废气中SO2、NOx时,应避免使用HJ57-2017、HJ693-2014,可使用HJ629-2011、HJ692-2014等。4. 监测机构应对监测数据的真实性负责。
(六)监测报告编制
基于企业生产设施超低排放改造情况及现场监测和检查结果,监测机构组织编制监测报告。三、CEMS系统检查(一)检查目的检查排放口CEMS运行和质控是否符合技术规范中的要求,能否稳定、客观反映污染源排放状况。
1.建立《CEMS运行质控手册》,确保CEMS稳定运行;
2. 烟气排放口CEMS安装、调试程序满足HJ75-2017、HJ76-2017、DB41/T1327-2019、DB41/T1344-2019的质控要求。
(二)检查依据1. 《固定污染源烟气(SO2、NOx、颗粒物)排放连续监测技术规范》(HJ75-2017);
2. 《固定污染源烟气(SO2、NOx、颗粒物)排放连续监测系统技术要求和检测方法》(HJ76-2017);
3. 《固定污染源废气低浓度颗粒物的测定重量法》(HJ836-2017);
4. 《固定污染源监测质量保证与质量控制技术规范(试行)》(HJ/T373-2007);
5. 《固定源废气监测技术规范》(HJ/T397-2007);
6. 《固定污染源颗粒物、烟气(SO2、NOx)自动监控基站建设技术规范》(DB41/T1327-2019);
7. 《固定污染源颗粒物、烟气(SO2、NOx)自动监控基站运行维护技术规范》(DB41/T1344-2019)。
(三)检查程序企业完成超低排放改造,并对排放口CEMS进行改造升级后,可委托有资质的监测机构开展检查工作。检查程序分为资料准备、资料审核、现场检查三个步骤:
1.资料准备。企业正常生产工况条件下排放口CEMS至少稳定运行30天后,可向监测机构提出现场检查申请,并递交CEMS运行质控记录以及至少30天运行数据(包括质控数据)。CEMS运行质控按照HJ75-2017、DB41/T1327-2019、DB41/T1344-2019要求进行。
2. 资料审核。监测机构审阅CEMS运行质控记录和30天运行数据,审核通过后安排现场检查。
3. 现 场 检 查 。 现 场 检 查 应 对 照HJ75-2017、DB41/T1327-2019、DB41/T1344-2019,对排放口CEMS的质控措施要求、安装点位以及日常运行管理情况和相关记录进行检查。同时开展CEMS比对监测。
(四)排放口CEMS质控要求
由于超低排放改造后SO2、NOx、颗粒物、NH3浓度较低,排放口CEMS的安装、调试、运行除了应严格遵守HJ75-2017、HJ76-2017和DB41/T1327-2019、DB41/T1344-2019的规定之外,还应满足以下要求:
1.总体要求
(1)SO2、NOx、颗粒物量程设置不超过最大允许排放浓度的2-3倍
(2)采用冷干法的CEMS,要求进入分析仪的样气露点在4°C以下;
(3)CEMS应能够实现全系统校准;
(4)应按照HJ75-2017、HJ76-2017和DB41/T1327-2019、DB41/T1344-2019的要求,在现场检查前基于参比方法确定速度场系数,并对颗粒物CEMS进行相关校准。2. 质控目标排放口CEMS技术要求和检验方法应符合HJ75-2017、HJ76-2017、DB41/T1327-2019、DB41/T1344-2019。
(五)排放口CEMS现场检查与质控数据检查
1.现场检查包括CEMS运行质控记录、系统布局、布管布线、系统机柜、分析仪表、数据记录等。
2. 质控数据检查包括SO2、NOx、颗粒物的零点漂移、量程漂移、响应时间、示值误差等检测项目的质控数据。
3. CEMS监测数据与手工监测结果进行比对。
(六)质量控制与质量保证
1.质量控制和质量保证按照HJ/T373-2007、HJ/T397-2007、HJ75-2017、HJ76-2017和DB41/T1327-2019、DB41/T1344-2019相关规定执行。
2. 应使用有证标准物质进行量值传递,标准物质应按要求妥善保存,不得使用超过有效期的标准物质。
3. 严格做好CEMS运行质控记录、现场检查记录和现场测试记录。



