各省、自治区、直辖市生态环境厅(局),新疆生产建设兵团生态环境局:
为贯彻落实《中华人民共和国固体废物污染环境防治法》等法律法规,按照《强化危险废物监管和利用处置能力改革实施方案》有关要求,加强危险废物污染防治,巩固和深化危险废物规范化环境管理工作成效,进一步推动各级地方政府和相关部门落实危险废物监管职责,强化危险废物监管和利用处置能力,促进危险废物产生单位和危险废物经营单位落实各项法律制度和相关标准规范,全面提升危险废物规范化环境管理水平,有效防控危险废物环境风险,我部组织制定了《“十四五”全国危险废物规范化环境管理评估工作方案》。现印发给你们,请遵照执行。
生态环境部办公厅
2021年9月1日
为贯彻落实《中华人民共和国固体废物污染环境防治法》等法律法规,按照《强化危险废物监管和利用处置能力改革实施方案》有关要求,加强危险废物污染防治,巩固和深化危险废物规范化环境管理工作成效,进一步推动各级地方政府和相关部门落实危险废物监管职责,强化危险废物监管和利用处置能力,促进危险废物产生单位(以下简称产废单位)和危险废物经营单位(以下简称经营单位)落实各项法律制度和相关标准规范,全面提升危险废物规范化环境管理水平,有效防控危险废物环境风险,制定本方案。
一、总体要求
(一)落实企业主体责任。强化危险废物规范化环境管理,综合运用法律、行政、经济等多种手段,持续推动企业落实危险废物污染环境防治的主体责任,防范环境风险,保障环境安全。
(二)推动政府和部门落实监管责任。合理设立评估指标,推动各地和相关部门落实危险废物监管和利用处置能力保障等工作的组织领导、方案编制、责任落实、能力建设、工作成效等事项。
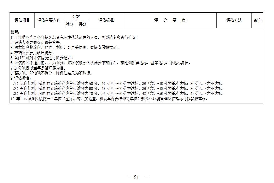
(三)建立分级负责评估机制。危险废物规范化环境管理评估以省(区、市)组织开展为主。市级生态环境主管部门抽取产废单位和经营单位进行评估;省级生态环境主管部门对市级生态环境主管部门进行评估,抽取产废单位和经营单位进行评估。生态环境部抽取部分省(区、市)进行评估。
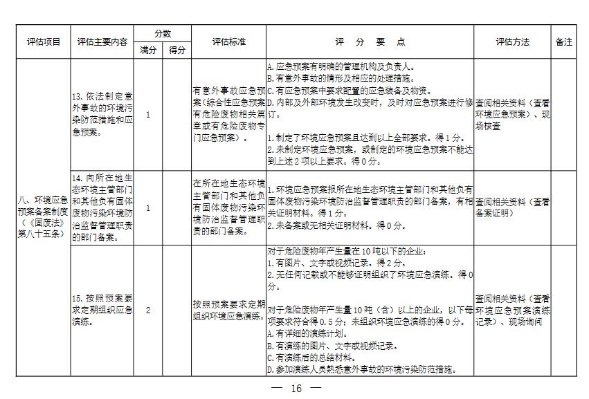
(四)突出评估重点。年度工作方案的制定应按照评估要求,根据危险废物的危害特性、产生数量和环境风险等因素,突出评估危险废物环境重点监管单位,同时通过评估核实其他单位的危险废物环境管理相关情况。
二、评估方式
(一)国家评估。生态环境部每年按照《危险废物规范化环境管理评估指标》(以下简称《评估指标》,见附件 1),结合统筹强化监督等,现场评估部分省(区、市)上年度危险废物规范化环境管理情况。
(二)地方评估。省级生态环境主管部门对市级生态环境主管部门的评估,可结合本省(区、市)实际,参照《评估指标》表1执行,具体指标可适当调整。各级地方生态环境主管部门按照《评估指标》表2和表3对产废单位和经营单位进行评估,并填写《被抽查单位评估情况记录表》(见附件2)。固体废物管理、环境执法、环境影响评价与排污许可等部门要对危险废物规范化环境管理评估工作做好必要的政策指导。有条件的地区,可以采取购买第三方服务等方式,为危险废物规范化环境管理评估工作提供技术支撑。
(三)评估安排。各省级生态环境主管部门应于每年1月31日前按照《评估指标》表1进行自评打分,总结上一年度危险废物规范化环境管理评估情况(要求见附件3),制定本年度评估工作方案,并将上述3项材料报送生态环境部,抄送生态环境部固体废物与化学品管理技术中心。
三、评估要求
(一)省级评估
原则上,优先选取纳入危险废物环境重点监管单位清单的单位开展评估,每年度评估数量要求具体如下:
1.经营单位:不少于 20 家,若经营单位总数不足 20 家时则全部进行评估。“十四五”期间实现对本地区所有经营单位评估全覆盖。
2.产废单位:危险废物年产生量 100 吨及以上的或拥有危险废物自行利用处置设施的重点产废单位不少于 60 家,若总数不足 60家时则全部进行评估;其他产废单位不少于 20 家,若总数不足 20家时则全部进行评估。
3.省级生态环境主管部门评估市级生态环境主管部门时所抽取评估的单位,计入省级评估数量。
4.评估单位数量不足最低要求的 80%,直接判定为《评估指标》评估结果中的 C。
(二)市级评估
各省级生态环境主管部门结合各设区市实际情况,在年度评估工作方案中明确市级评估要求。原则上,经营单位、重点产废单位、其他产废单位市级评估数量不得低于省级评估数量要求。
四、评估结果应用
(一)各级生态环境主管部门
国家评估过程中,对推进危险废物规范化环境管理工作取得良好效果的地方生态环境主管部门予以通报表扬,并在安排危险废物相关项目时优先考虑、予以倾斜,提供政策和资金支持;对推进危险废物规范化环境管理工作差的地方生态环境主管部门予以通报批评。
各省级生态环境主管部门应在年度评估工作方案中强化评估结果应用,敦促地方和相关部门落实监管责任。
(二)产废单位和经营单位
鼓励省级生态环境主管部门将危险废物规范化环境管理评估达标、环境管理水平高的企业纳入生态环境监督执法正面清单,适当减少“双随机、一公开”抽查频次。
将评估中发现的涉嫌环境违法问题与环境执法工作相衔接。对在评估中发现的企业违法行为,各级生态环境主管部门要严格依据《中华人民共和国环境保护法》《中华人民共和国固体废物污染环境防治法》等法律法规和《最高人民法院、最高人民检察院关于办理环境污染刑事案件适用法律若干问题的解释》等进行查处,涉嫌环境犯罪的移送公安机关。





























