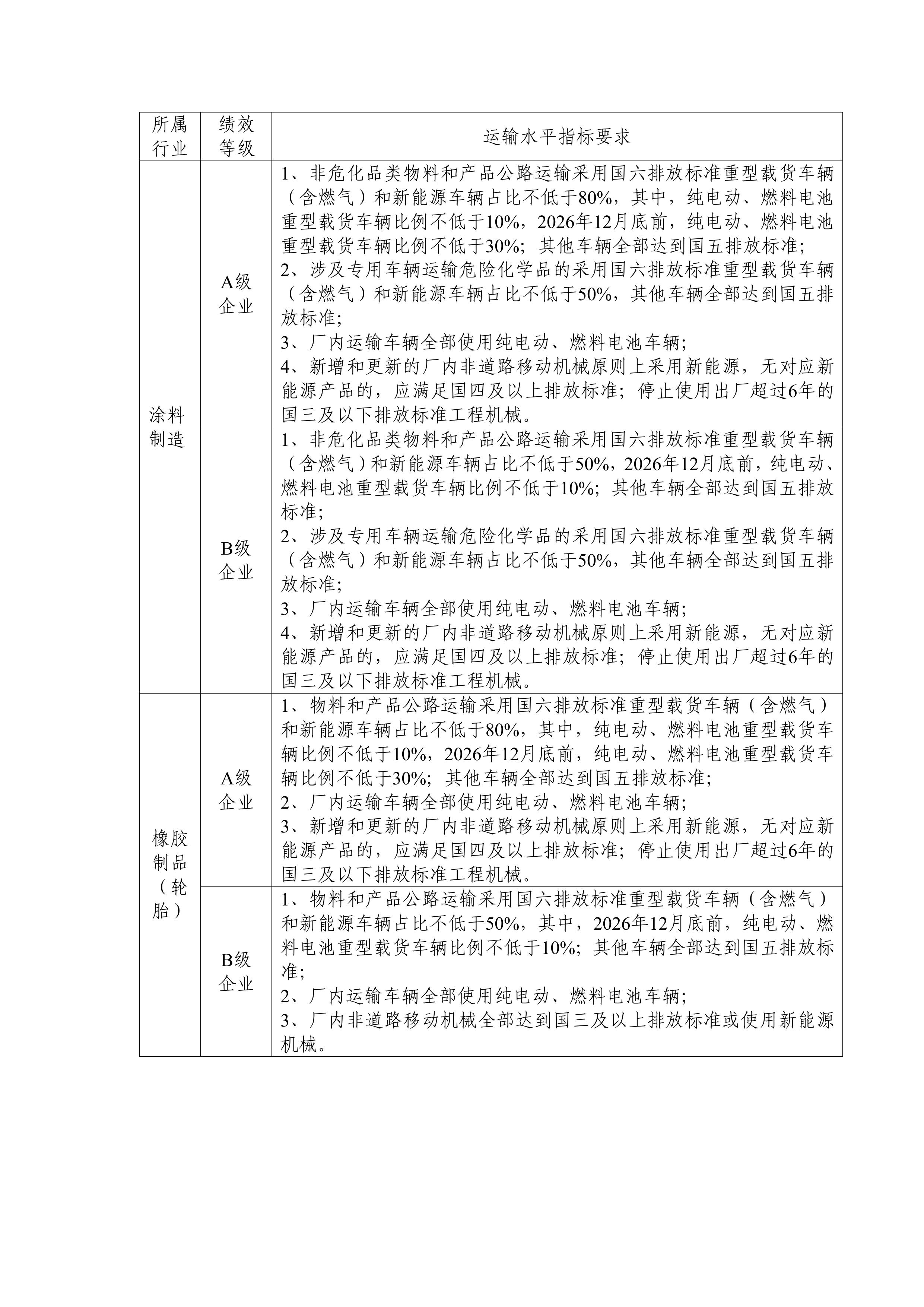
为持续推进重点行业环保绩效升级行动,提升清洁运输水平,天津市生态局对《重污染天气重点行业应急减排措施制定技术指南(2020年修订版)》(环办大气函〔2020〕340号)《天津市典型行业重污染天气绩效分级制定技术指南(2024年版)》中涉及的铸造、工业涂装、家具制造、涂料制造、橡胶制品、制药、有色金属压延、再生铜铝锌铅、水泥(粉磨站、水泥制品、搅拌站)9个行业的移动源相关指标进行了修订,形成了《天津市重污染天气铸造等9个重点行业绩效分级移动源指标要求》。自2026年1月31日起实施。







为持续推进重点行业环保绩效升级行动,提升清洁运输水平,天津市生态局对《重污染天气重点行业应急减排措施制定技术指南(2020年修订版)》(环办大气函〔2020〕340号)《天津市典型行业重污染天气绩效分级制定技术指南(2024年版)》中涉及的铸造、工业涂装、家具制造、涂料制造、橡胶制品、制药、有色金属压延、再生铜铝锌铅、水泥(粉磨站、水泥制品、搅拌站)9个行业的移动源相关指标进行了修订,形成了《天津市重污染天气铸造等9个重点行业绩效分级移动源指标要求》。自2026年1月31日起实施。







鲁公网安备37010102006803