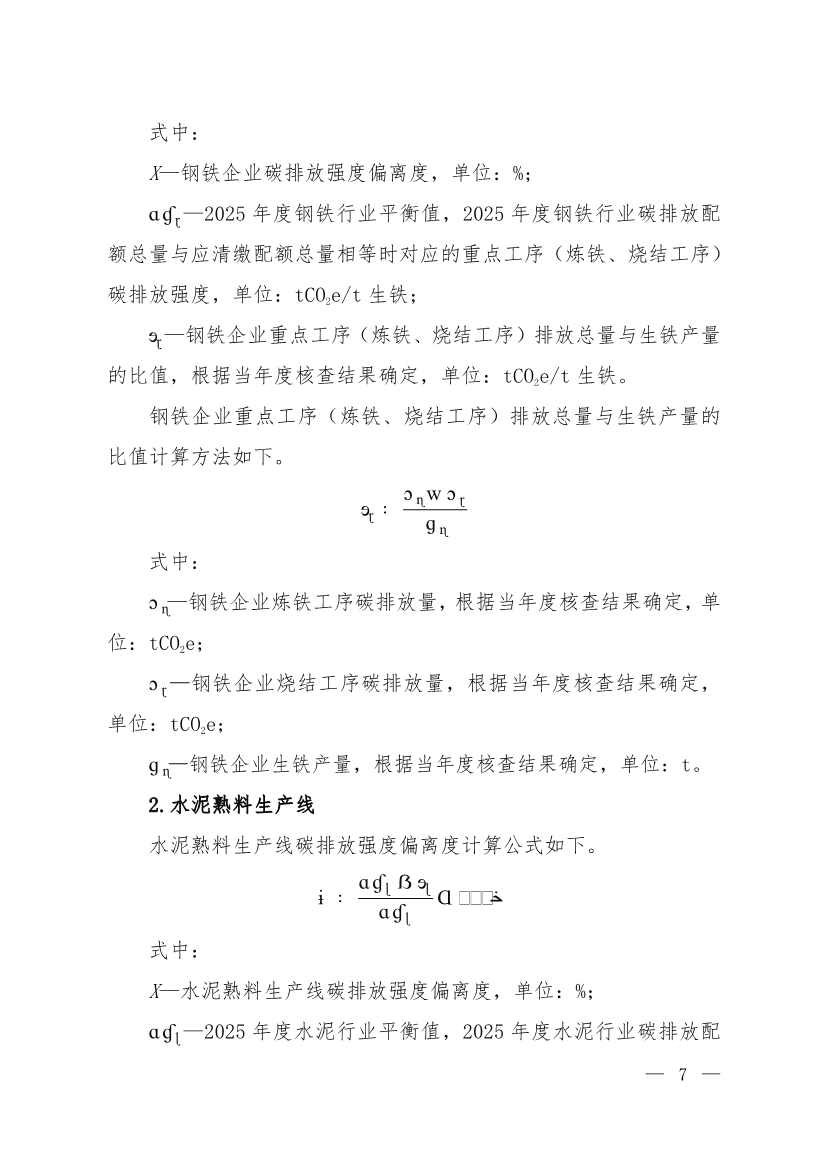
经国务院批准,钢铁、水泥、铝冶炼三个行业纳入全国碳排放权交易市场管理。为做好钢铁、水泥、铝冶炼行业配额分配相关工作,根据《碳排放权交易管理暂行条例》《全国碳排放权交易市场覆盖钢铁、水泥、铝冶炼行业工作方案》,生态环境部组织编制了《2024、2025年度全国碳排放权交易市场钢铁、水泥、铝冶炼行业配额总量和分配方案(征求意见稿)》,现公开征求意见。
《配额方案》主要内容包括总体要求、配额分配范围、配额计算方法、配额发放、配额清缴、配额结转等 6 方面。
2024、2025年度全国碳排放权交易市场钢铁、水泥、铝冶炼行业配额总量和分配方案(征求意见稿).pdf
《2024、2025年度全国碳排放权交易市场钢铁、水泥、铝冶炼行业配额总量和分配方案(征求意见稿)》编制说明.pdf
详情如下:



















