山东达斯特是生态环境信息化综合解决方案供应商。公司以物联网、AI技术为核心技术路线,致力于物联网、AI技术在生态环境领域的融合应用,为生态环境用户共性、个性的监管、监测、分析等需求提供科学精准的解决方案。
基于 DeepSeek 大模型,达斯特提供在生态环境领域的应用,如环境知识库助手、监测数据分析助手、信息填报机器人、合规性审批助手及定制化应用等,助力环保工作智能化。
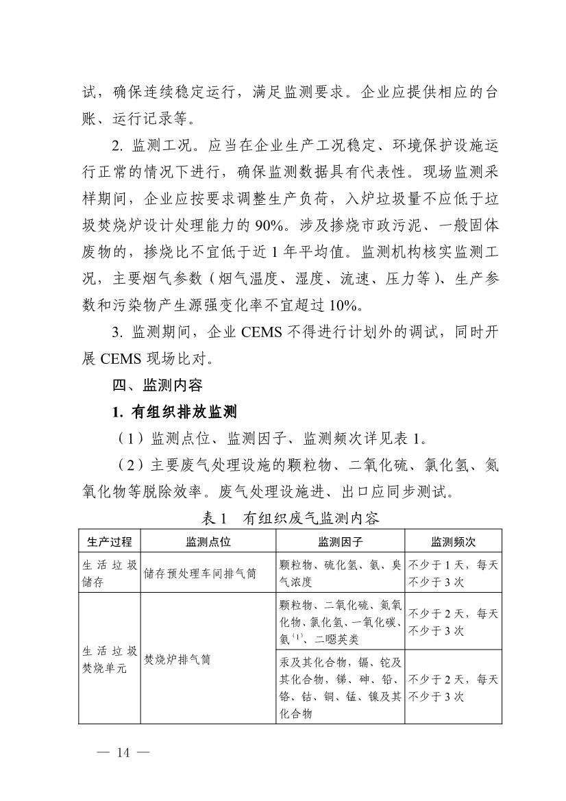
4月23日,浙江省生态环境厅印发《浙江省生活垃圾焚烧厂超低排放评估监测技术指南》。