浙江省生态环境厅 浙江省发展和改革委员会 浙江省住房和城乡建设厅12月16日印发《浙江省生活垃圾焚烧厂超低排放改造实施方案》,目标全省新建(含搬迁)生活垃圾焚烧发电项目达到超低排放水平。推动现有生活垃圾焚烧厂超低排放改造,2025年全省有三分之一以上的生活垃圾焚烧厂完成有组织和无组织超低排放改造,2027年底前全省生活垃圾焚烧厂基本完成超低排放改造任务。
在有组织排放要求方面,生活垃圾焚烧炉排放烟气颗粒物、二氧化硫、氮氧化物排放浓度1小时均值分别不高于10、30、80毫克/立方米,氨排放浓度1小时均值不高于8毫克/立方米。达到超低排放的生活垃圾焚烧厂每月至少95%以上运行时段满足上述要求。
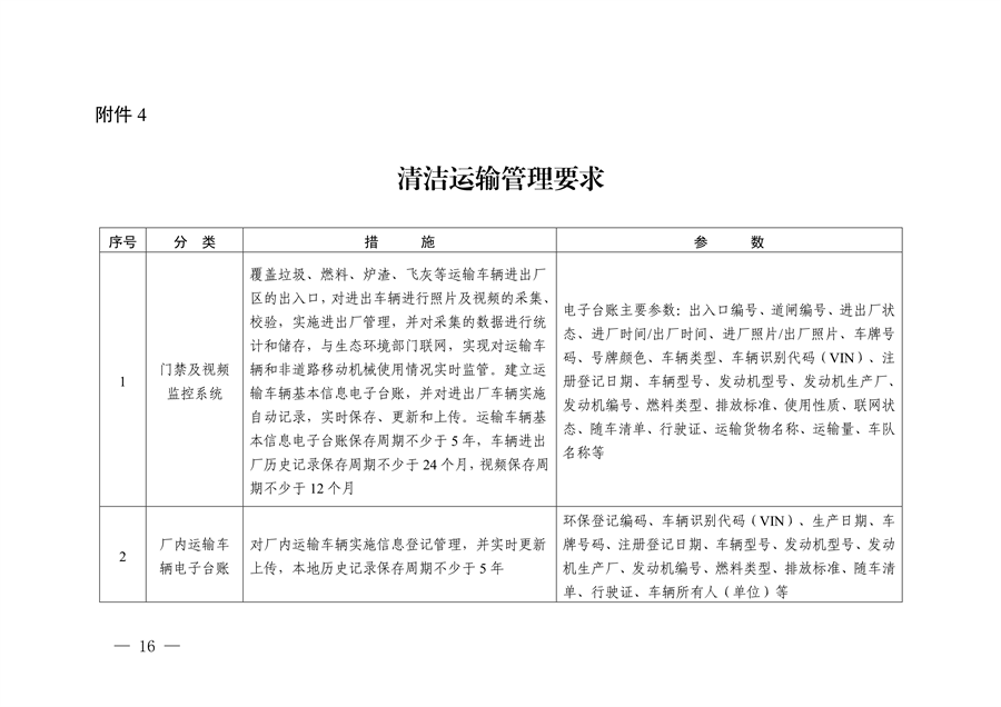
提出了5方面重点治理任务,包括:严格新改扩建生活垃圾焚烧项目环境准入、高质量推进超低排放改造、加快推进垃圾焚烧行业转型升级、鼓励协同开展减污降碳、强化全过程精细化环境管理。对新建生活垃圾焚烧项目脱硝设施,要求氮氧化物排放浓度24小时均值不高于50毫克/立方米进行设计,高于现有企业80毫克/立方米的改造要求。


















