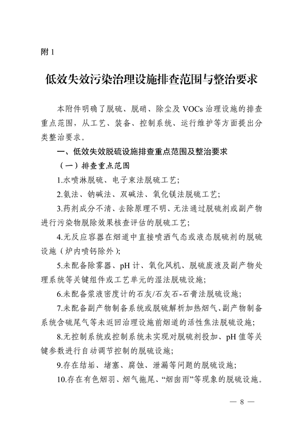
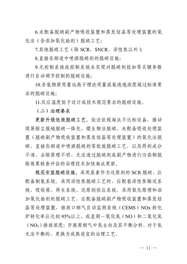
浙江省生态环境厅9月30日发布公开征求《浙江省低效失效大气污染治理设施排查整治实施方案》修改意见的通知,聚焦涉气重点区域、重点行业、重点企业和重点设备,全面开展低效失效大气污染治理设施排查整治工作,实现“更新一批、整治一批、提升一批”,推进企业合理选择治理工艺,提高治理设施建设工程质量,提升治理设施运行维护水平;健全大气污染源监测监控体系,严厉打击监测监控数据弄虚作假行为,提升自动监测和手工监测数据质量;提升各地大气污染治理能力,大力推进多污染物协同减排,助力完成“十四五”大气环境质量目标和氮氧化物(NOx )、挥发性有机物( VOCs)减排任务。
全省域开展排查整治工作,突出各类产业园区(包括开发区、工业园区、工业集聚区等)、涉气产业集群集中地和大气环境质量未达目标区域。
浙江省生态环境厅关于公开征求《浙江省低效失效大气污染治理设施排查整治实施方案》修改意见的通知
为贯彻落实《浙江省空气质量持续改善行动计划》有关要求,加快解决当前全省工业企业大气污染治理存在的突出问题,推动大气污染治理设备更新和技术改造,省生态环境厅牵头制订了《浙江省低效失效大气污染治理设施排查整治实施方案(征求意见稿)》。现向社会公开征求意见,如有修改意见或建议,请于10月30日前反馈浙江省生态环境厅。
联系电话:0571-28869159,28172887
传 真:0571-28869121
通讯地址:杭州市学院路117号,邮编310012
电子邮箱:402158857@qq.com。






























