为深入贯彻党的二十大和二十届三中全会精神,认真落实全国 生态环境保护大会要求,更好发挥技术指导作用,推动生态环境领 域设备更新和技术进步,日前,生态环境部发布《国家污染防治技术指导目录(2024年,限制类和淘汰类)》(征求意见稿)。
限制类技术为仅在某些领域和条件下可使用的技术。该类技术 存在处理效率较低、运行稳定性较差、二次污染处理难度较大、技术经济性较低等问题,但在某些领域和条件下有适用性、尚无合适的替代技术,需要限制其应用范围。
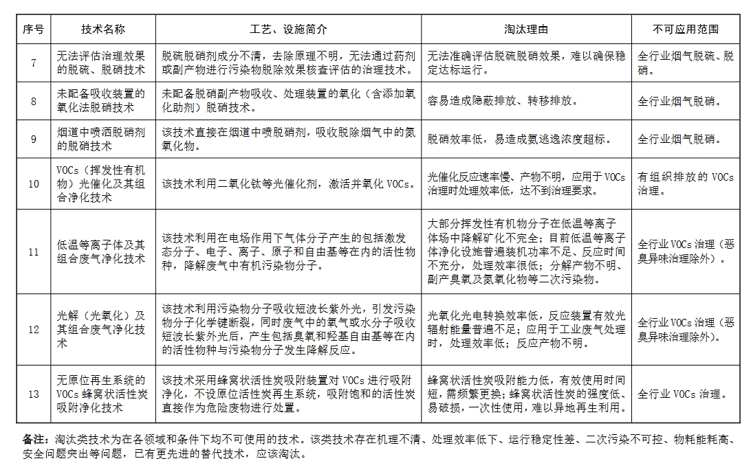
淘汰类技术为在各领域和条件下均不可使用的技术。该类技术 存在机理不清、处理效率低下、运行稳定性差、二次污染不可控、 物耗能耗高、安全问题突出等问题,已有更先进的替代技术,应该淘汰。
《国家污染防治技术指导目录(2024年,限制类和淘汰类)》(征求意见稿)共有20项技术,其中限制类7项,淘汰类13项,涉及除尘、脱硫脱硝、VOCs治理等大气污染防治细分领域。
国家污染防治技术指导目录(2024年,限制类和淘汰类)(征求意见稿).pdf
国家污染防治技术指导目录(2024年,限制类和淘汰类)》(征求意见稿)编制说明.pdf




