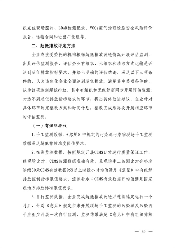
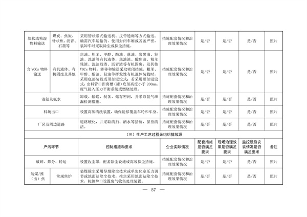
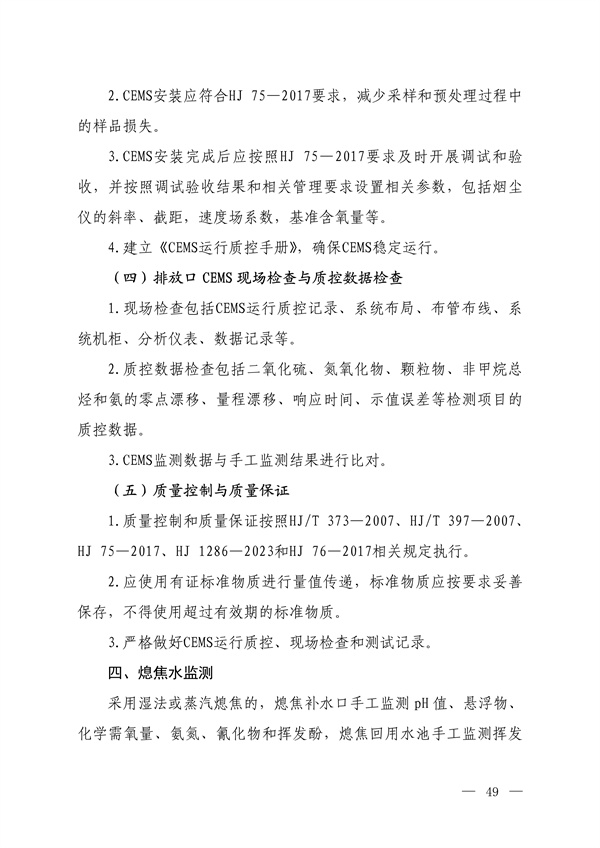
为落实《中共中央 国务院关于深入打好污染防治攻坚战的意见》《关于推进实施水泥行业超低排放的意见》《关于推进实施焦化行业超低排放的意见》等要求,按照精准治污、科学治污、依法治污的原则,做好水泥和焦化企业超低排放评估监测工作,生态环境部制定《关于做好水泥和焦化企业超低排放评估监测工作的通知(征求意见稿)》,现公开征求意见。
其中包含《水泥企业超低排放评估监测技术指南》、《焦化企业超低排放评估监测技术指南》等内容。
关于做好水泥和焦化企业超低排放评估监测工作的通知(征求意见稿).pdf





























为落实《中共中央 国务院关于深入打好污染防治攻坚战的意见》《关于推进实施水泥行业超低排放的意见》《关于推进实施焦化行业超低排放的意见》等要求,按照精准治污、科学治污、依法治污的原则,做好水泥和焦化企业超低排放评估监测工作,生态环境部制定《关于做好水泥和焦化企业超低排放评估监测工作的通知(征求意见稿)》,现公开征求意见。
其中包含《水泥企业超低排放评估监测技术指南》、《焦化企业超低排放评估监测技术指南》等内容。
关于做好水泥和焦化企业超低排放评估监测工作的通知(征求意见稿).pdf





























鲁公网安备37010102006803