近日,生态环境部会同国家发展改革委、工业和信息化部、财政部、交通运输部联合印发了《关于推进实施水泥行业超低排放的意见》(以下简称《意见》)。
主要目标是,到2025年底,重点区域力争50%水泥熟料产能完成改造,区域内大型国有企业集团基本完成有组织、无组织超低排放改造;到2028年底,重点区域水泥熟料企业基本完成改造,全国力争80%水泥熟料产能完成改造。
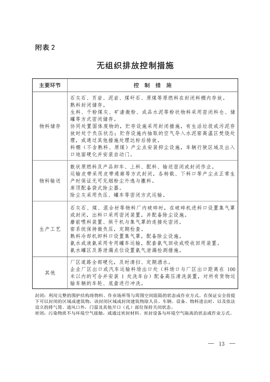
主要指标是,有组织排放指标方面,水泥窑及窑尾余热利用系统在基准含氧量10%的条件下,废气颗粒物、二氧化硫、氮氧化物排放浓度小时均值分别不高于10mg/m³、35mg/m³、50mg/m³。无组织排放控制措施方面,物料储存、物料输送、生产工艺过程等无组织排放源,在保障安全生产的前提下,采取密闭、封闭等有效控制设施,做到产尘点及生产设施无可见烟粉尘外逸,厂区整洁无积尘。清洁运输方面,进出企业的原燃料采用清洁方式运输比例不低于80%;达不到的企业,汽车运输部分全部采用新能源或国六排放标准车辆;重点区域企业清洁方式运输比例达不到80%部分,要采用新能源车辆替代。产品运输优先采用清洁运输方式,汽车运输全部采用新能源或国六排放标准车辆。
提出四项重点任务。一是优化调整产业结构。严格执行产能置换政策,重点区域严禁新增产能;推进新改扩建项目按超低排放水平建设;依法依规淘汰落后产能,列入淘汰退出计划的企业或设施不再要求实施超低排放改造。二是有序推进现有企业超低排放改造。强化源头控制,采用成熟稳定的污染治理技术。三是统筹推进水泥行业协同减污降碳。鼓励企业在超低排放改造时统筹开展减污降碳和清洁生产改造。四是强化全过程精细化环境管理。全面加强污染物排放自动监测、过程监控和视频监控设施建设,加强企业运行管理、强化运输管理、完善管理制度。













