6月15日,生态环境部发布关于公开征求《关于推进实施焦化行业超低排放的意见(征求意见稿)》(以下简称“征求意见稿”)。征求意见稿提出,推动焦化企业超低排放改造。到2025年底前,重点区域焦化企业力争80%左右产能完成改造;到2028年底前,重点区域焦化企业基本完成改造,全国力争80%左右产能完成改造。已完成超低排放改造的钢焦联合企业,要对标对表、查缺补漏,确保焦化工序按期达到本意见要求。
原文如下:

关于公开征求《关于推进实施水泥行业超低排放的意见(征求意见稿)》和《关于推进实施焦化行业超低排放的意见(征求意见稿)》意见的通知
为贯彻落实《中共中央 国务院关于深入打好污染防治攻坚战的意见》《“十四五”节能减排综合工作方案》等有关要求,我部组织编制了《关于推进实施水泥行业超低排放的意见(征求意见稿)》《关于推进实施焦化行业超低排放的意见(征求意见稿)》,现公开征求意见(可登录生态环境部网站.cn/“意见征集”栏目检索查阅)。
各机关团体、企事业单位和个人均可提出意见和建议。有关意见请书面反馈生态环境部大气环境司,并注明联系人及联系方式,电子文档请同时发送至联系人邮箱。征求意见截止时间为2023年6月28日。
联系人:生态环境部大气环境司 王宇航
电话:(010)65645610
邮箱:dqsxmc@mee.gov.cn
地址:北京市东城区东长安街12号
邮编:100006
附件:1.关于推进实施水泥行业超低排放的意见(征求意见稿)
2.关于推进实施焦化行业超低排放的意见(征求意见稿)
生态环境部办公厅
2023年6月15日
(此件社会公开)
关于推进实施焦化行业超低排放的意见(征求意见稿)
推进实施焦化行业超低排放是推动行业高质量发展、促进产业转型升级、助力深入打好蓝天保卫战的重要举措。为贯彻落实《中共中央国务院关于深入打好污染防治攻坚战的意见》《“十四五”节能减排综合工作方案》等有关要求,加强对各地工作指导,高质量推进焦化行业超低排放改造,提出以下意见。
一、总体要求
(一)指导思想
以习近平新时代中国特色社会主义思想为指导,深入贯彻党的二十大精神,全面落实习近平生态文明思想,坚持精准、科学、依法治污,更多运用市场化、法制化手段,更好发挥政府作用,推进实施焦化行业超低排放,提升焦化行业全工序、全流程大气污染治理水平,促进空气质量持续改善,实现减污降碳协同增效,为深入打好污染防治攻坚战提供有力支撑。
(二)基本原则
坚持协同增效,系统提升。统筹推进焦化行业超低排放改造和行业碳减排行动,优化调整产业、用能、运输结构,坚持源头防控、过程管控、末端治理协同,推动行业治理水平系统提升。
坚持突出重点,分步推进。以改善空气质量为核心,以挥发性有机物(VOCs)、氮氧化物(NOx)等多污染物协同减排为重点,在大气污染防治重点区域(以下简称重点区域)率先推进,综合考虑技术、经济、市场等条件,确定分区域、分阶段改造任务。
坚持分类管理,综合施策。根据行业生产及排放特征,对有组织排放、无组织排放和物料产品运输分类提出指标限值和管控措施;综合采取财政、价格、金融、环保等政策,多措并举推动实施。
坚持企业主体,政府引导。强化企业主体责任,加大资金投入,严把工程质量,加强运行管理;更好发挥政府作用,形成有效激励和约束,增强服务意识,加大多部门联合惩戒力度,营造公平竞争、健康有序的发展环境。
(三)主要目标
推动焦化企业(含半焦生产,下同)超低排放改造。到2025年底前,重点区域焦化企业力争80%左右产能完成改造;到2028年底前,重点区域焦化企业基本完成改造,全国力争80%左右产能完成改造。已完成超低排放改造的钢焦联合企业,要对标对表、查缺补漏,确保焦化工序按期达到本意见要求。
二、指标要求
焦化行业备煤、炼焦、熄焦、焦处理、煤气净化、化学产品深加工等生产环节,以及物料产品运输实施超低排放改造,大气污染物有组织排放、无组织排放、运输过程总体满足《关于推进实施钢铁行业超低排放的意见》中焦化工序指标要求,还应满足的具体要求如下。
(一)有组织排放控制指标。在基准含氧量8%的条件下,焦炉烟囱废气颗粒物、二氧化硫、氮氧化物、非甲烷总烃、氨排放浓度小时均值分别不高于10、30、150、100、8mg/m3;生产废水处理设施非甲烷总烃浓度小时均值不高于100mg/m3;其他指标限值见附表1。达到超低排放的焦化企业每月至少95%以上时段小时均值排放浓度满足上述要求。
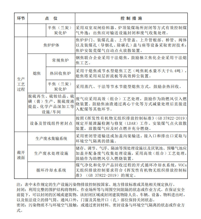
(二)无组织排放控制措施。物料储存、物料输送、生产工艺过程等无组织排放源,在保障安全生产的前提下,采取密闭、封闭等有效控制设施。无组织排放控制设施应与生产工艺设施同步正常运行,确保产尘点及生产设施无可见烟粉尘外逸,厂区整洁无积尘、无明显异味。具体控制措施见附表2。
(三)清洁运输要求。进出企业物料和产品采用铁路、水路、管道、管状带式输送机、皮带通廊等清洁方式运输比例不低于80%;达不到的企业,汽车运输部分应全部采用新能源或国六排放标准车辆。重点区域企业清洁运输比例达不到80%的部分应用新能源汽车替代,其他运输部分应全部采用新能源或国六排放标准车辆。厂内使用新能源运输车辆(2025年底前可采用国六排放标准的汽车)。非道路移动机械原则上采用新能源,无对应产品的应满足国四及以上排放标准。危化品运输等特种车辆可使用国五及以上排放标准汽车(燃气车辆达到国六排放标准)。
三、重点任务
(一)优化调整产业结构
严把新改扩建项目环境准入关,重点区域严禁新增产能,鼓励地方制定焦化行业产能置换办法。焦化项目应布设在依法合规设立的产业园区,符合生态环境分区管控要求,推进新改扩建(含搬迁)焦化项目按超低排放水平建设。
推进现有焦化企业实施钢焦融合、兼并重组。半焦(兰炭)产业合理控制产业规模,向工业园区或优势企业集中,陕西、新疆等省(区)制定半焦(兰炭)企业转型升级方案。依法依规淘汰焦化落后产能,修订《产业结构调整指导目录》,研究提高重点区域焦化行业落后产能淘汰标准,鼓励有条件的地区制定标准更高的落后产能淘汰政策。严格执行质量、环保、能耗、物耗、水耗、安全等法规标准,引导能耗高、排放强度大的低效产能有序退出。列入淘汰计划的企业或设施不再要求实施超低排放改造。
(二)有序推进现有企业超低排放改造
各地应围绕空气质量改善需求,按照推进实施焦化行业超低排放改造的总体要求,把握好节奏和力度,高质量推进焦化企业超低排放改造。要加强对企业的服务和指导,重点针对VOCs无组织排放治理、清洁运输等薄弱环节改造,帮助企业合理选择改造技术路线。
因厂制宜选择成熟适用的环保改造技术。强化源头治理,鼓励焦炉采用分段(多段)燃烧、废气循环、负压装煤等源头控制措施。脱硫、脱硝、除尘等末端治理应采用成熟稳定的污染治理技术,通过建设备用设施或多仓室改造有效减少治理设施检修时污染物排放。无组织排放采用密闭、封闭等有效措施,按照“应收尽收”原则配置废气收集设施。安装煤气自动点火放散装置,避免直接放散。
加强VOCs全过程治理。焦炉采取正压密封、砖缝灌浆、陶瓷焊补等源头控制措施减少炉墙串漏。半焦炉装煤采取有效措施控制煤气外逸;采用蒸汽、干法等节水节能型熄焦方式,鼓励余热利用;加强出焦输送设施封闭和废气收集处理。各类储罐(槽、池)以及有机液体装载点位收集的高浓度VOCs废气接入压力平衡系统或燃烧处理;脱硫再生、硫铵结晶、硫磺(膏)生产、脱硫废液提盐、焦油渣干化、生产废水处理、化学产品深加工等设施或车间收集的低浓度VOCs废气采用高效(组合)工艺处理,鼓励作为助燃风引入燃烧装置。
煤炭、焦炭等大宗物料和产品中长距离运输优先采用铁路或水路运输,短途接驳优先采用管状带式输送机或皮带通廊等方式运输。各地应协调解决铁路专用线建设、换电站建设等清洁运输重大事项,提高清洁方式运输货运量。
(三)统筹推进焦化行业协同减污降碳
鼓励企业在超低排放改造时统筹开展减污降碳改造和清洁生产改造,积极探索污染物和温室气体协同控制工艺技术,到2025年,完成4.6亿吨焦化产能清洁生产改造。引导焦化产业链向下游高附加值精细化工产品延伸。鼓励采用蒸汽加热或电加热替代煤气管式炉。推广应用干法熄焦、上升管余热回收、循环氨水及初冷器余热回收等减污降碳技术。开展节能降碳技术改造,现有焦化企业在规定时限内达到煤炭清洁利用能效基准水平以上,力争达到标杆水平。采取焦炉煤气高效综合利用措施,加强煤气管网生产调度管理,提高煤气利用率。鼓励企业优先采用清洁低碳运输方式,打造绿色供应链。
(四)强化全过程精细化环境管理
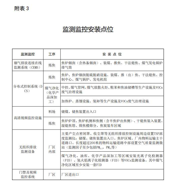
实施超低排放改造的企业,可通过加强污染物排放自动监测、过程监控和视频监控设施建设等方式自证稳定达到超低排放要求,包括以下措施。主要排放口安装自动监控设施,焦炉烟囱(含热备烟囱)增加非甲烷总烃和氨排放自动监测。在煤气净化、油库、化学产品深加工等区域安装VOCs监测设备。主要生产装备和污染治理设施安装分布式控制系统(DCS),重点工序安装高清视频监控设施,关键点位布设空气质量监测微站。建设全厂一体化环境管控平台,记录有组织排放、无组织排放相关监测监控和治理设施运行情况,以及清洁运输情况。自动监测、DCS系统等数据至少保存五年以上,高清视频监控数据至少保存六个月以上(具体要求见附表3、4)。
加强运行管理。强化热工调节,保持生产稳定。建立定期巡检工作机制,加强炉门清理与泄漏修复管理,根据产尘点距离合理设置捕集装置。采取合理控制脱硝剂用量,优化反应温度、反应区间和停留时间等有效措施控制氨逃逸。加强生产组织管理和设备维护,降低推焦除尘风机、焦炉烟囱风机和煤气鼓风机等事故检修频次,减少非正常工况污染物排放。严禁采用未达标的生产废水直接熄焦。规范开展设备与管线组件泄漏检测与修复(LDAR),提高动静密封点精细化管理水平。加强全厂一体化环境管控平台数据动态分析和预警应用。
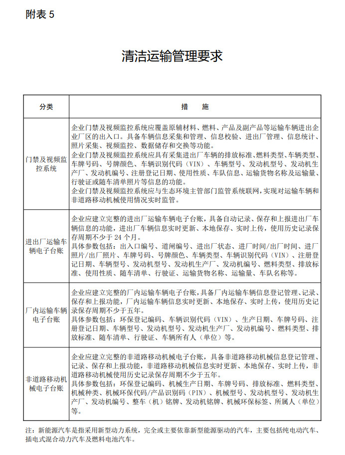
强化运输管理。企业应配备专职人员加强运输管理,建设门禁及视频监控系统,以及进出厂运输车辆、厂内运输车辆、非道路移动机械电子台账。企业应使用达标车辆运输,鼓励与供车单位、原辅材料供货单位及产品购买单位签订车辆排放达标保证书、增加相应合同条款、提供运输车辆年检合格证明等方式实现车辆的达标管理。具体要求见附表5。
完善管理制度。建立健全企业环保管理机构,设置环保专职人员;建立企业环保设施检修与维护、环境监测、环保监督与考核、环保应急预案等管理制度;按照排污许可技术规范要求,规范、准确、完整记录环境管理台账,如实反映生产设施、污染治理设施运行情况。
四、政策措施
焦化企业达标排放是法定责任,超低排放是鼓励导向,对于完成超低排放改造的焦化企业加大政策支持力度。
(一)加大财税金融支持。落实环境保护税法和购置环境保护专用设备企业所得税抵免优惠政策。按照《大气污染防治资金管理办法》对焦化超低排放改造项目予以支持。鼓励银行机构给予焦化企业信贷支持用于超低排放改造,支持符合条件的企业发行债券进行直接融资,募集资金用于超低排放改造等领域。
(二)实行差别化环保管理政策。充分发挥标杆企业引领示范作用,已完成超低排放改造并公示的焦化企业,可开展A级绩效评级工作,在重污染天气预警期间可采取自主减排措施。未完成超低排放改造的焦化企业,重污染天气预警期间严格按要求落实应急减排措施,加大执法监管力度。鼓励有条件的地区制定基于污染物排放、能耗、温室气体排放的差别化电价、信贷金融等政策。
(三)加强技术支持。研究制定焦化行业超低排放改造相关技术指导文件,修订炼焦化学工业大气污染物排放标准。鼓励焦炭产能大省出台炼焦化学工业地方排放标准,制定半焦(兰炭)企业清洁生产评价标准。支持焦化企业与高校、科研机构、环保工程技术公司等合作,创新节能减排技术。鼓励生态环境科研院所联合行业协会搭建焦化企业超低排放改造交流平台,促进成熟先进技术推广应用。
五、实施保障
(一)加强组织领导。生态环境部会同发展改革委、工业和信息化部、财政部、交通运输部等共同组织实施本意见,有关部门各司其职、各负其责、密切配合、形成合力,加强对地方工作指导,及时协调解决推进过程中的困难和问题。生态环境部会同有关部门建立焦化行业超低排放改造管理台账。各地要加强组织领导,做好监督、管理和服务工作。各省(区、市)制定本地焦化行业超低排放改造计划或焦化产业绿色转型升级改造方案,确定年度重点改造项目或任务,于2023年12月底前报送生态环境部、工业和信息化部。
(二)强化企业主体责任。焦化企业是实施超低排放改造的责任主体,要按照国家和地方有关要求制定具体工作方案,力求做到企业领导真重视、资金真投入、实施真工程、管理水平真提升,确保按期完成改造任务。企业要加强人员技术培训,健全内部环保考核管理机制,实现治理设施长期连续稳定运行。在环保治理工程建设和运行过程中,要严格执行安全管理有关规定,切实落实企业安全生产主体责任。大型钢铁、焦化企业集团要发挥表率作用,及时将改造目标任务分解落实,力争提前完成。
(三)严格评价管理。生态环境部会同有关部门,按照各省(区、市)焦化行业超低排放改造计划方案,每年对上一年度超低排放改造完成情况进行评价,纳入污染防治攻坚战工作考核评价体系。
企业完成超低排放改造并连续稳定运行一个月后,可自行或委托有资质的监测机构和有能力的技术机构,严格按照指标要求和相关技术文件开展评估监测。稳定达到超低排放要求的,可报送当地生态环境、工业和信息化等部门。鼓励行业协会发挥桥梁纽带作用,指导企业开展超低排放改造和评估监测工作。
加大信用监管力度,对于建设工程质量低劣的环保公司和环保设施运营管理水平低、存在弄虚作假行为的运维机构以及评估监测机构等,按国家有关规定开展信用管理,依法依规开展失信联合惩戒。
(四)强化监督执法。各地要加强日常监督和执法检查,对不达标企业、未按证排污企业,依法依规处罚;严厉打击弄虚作假、擅自停运环保设施等严重违法行为。对已完成超低排放改造的,开展事中事后监管,建立动态监督管理台账,组织“双随机”检查,对不能稳定实现超低排放的,及时调整出动态管理名单,视情节取消相关优惠政策,并向社会公开。
(五)加强宣传引导。做好政策解读和宣贯,营造有利于开展焦化行业超低排放改造的良好舆论氛围,增强企业开展超低排放改造的责任感和荣誉感。各级有关部门要积极跟踪相关舆情动态,及时回应社会关切,宣传报道地方和企业的优秀做法。





